治疗流感嗜血杆菌引起的肺炎宜选用A.两性霉素 B.苯唑西林 C.利巴韦林 D.阿奇霉素 E.阿莫西林/克拉维酸钾

作者: tihaiku 人气: - 评论: 0
问题 治疗流感嗜血杆菌引起的肺炎宜选用
选项 A.两性霉素 B.苯唑西林 C.利巴韦林 D.阿奇霉素 E.阿莫西林/克拉维酸钾
答案 E
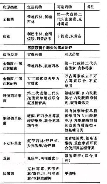
解析 本题考查肺炎的药物治疗。

相关内容:治疗,流感,杆菌,肺炎,霉素,苯唑,西林,利巴韦林,阿奇,阿莫,维酸

猜你喜欢

发表评论
更多 网友评论0 条评论)
暂无评论

Copyright © 2012-2014 恰考网 Inc. 保留所有权利。 Powered by tikuer.com

页面耗时0.0322秒, 内存占用1.04 MB, Cache:redis,访问数据库17次