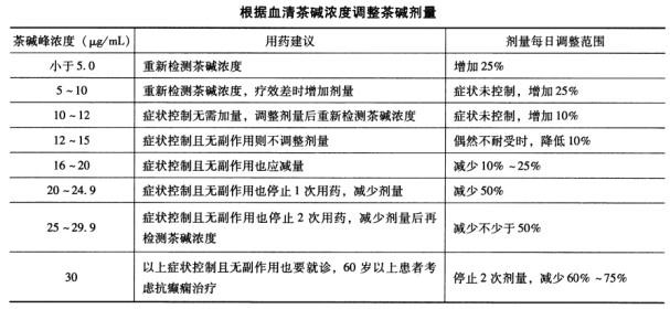
茶碱峰浓度为20~24.9μg/mL时的用药建议是()。A.重新检测茶碱浓度B.症状控制无需加量,调整剂量后重新检测茶碱浓度C.症状控制且无副作用则不调整...

作者: rantiku 人气: - 评论: 0
问题 茶碱峰浓度为20~24.9μg/mL时的用药建议是()。
选项

A.重新检测茶碱浓度
B.症状控制无需加量,调整剂量后重新检测茶碱浓度
C.症状控制且无副作用则不调整剂量
D.症状控制且无副作用也应减量
E.症状控制且无副作用也停止1次用药,减少剂量

答案 E
解析 本组题考查要点是“根据血清茶碱浓度调整茶碱剂量”。

猜你喜欢

发表评论
更多 网友评论0 条评论)
暂无评论

访问排行

Copyright © 2012-2014 恰考网 Inc. 保留所有权利。 Powered by tikuer.com

页面耗时0.0833秒, 内存占用1.03 MB, Cache:redis,访问数据库19次