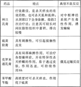
大剂量使用,透皮吸收后对神经系统产生毒性,有诱发癫痫危险的药品是A.维A酸软膏 B.克罗米通乳膏 C.硫黄软膏 D.酮康唑乳膏 E.林旦乳膏

作者: tihaiku 人气: - 评论: 0
问题 大剂量使用,透皮吸收后对神经系统产生毒性,有诱发癫痫危险的药品是
选项 A.维A酸软膏 B.克罗米通乳膏 C.硫黄软膏 D.酮康唑乳膏 E.林旦乳膏
答案 E
解析 本题考查皮肤寄生虫感染治疗药的典型不良反应。

相关内容:剂量,透皮,毒性,诱发,癫痫,药品,软膏,克罗,米通,乳膏,硫黄,酮康,唑乳,林旦乳

猜你喜欢

发表评论
更多 网友评论0 条评论)
暂无评论

Copyright © 2012-2014 恰考网 Inc. 保留所有权利。 Powered by tikuer.com

页面耗时0.0398秒, 内存占用1.04 MB, Cache:redis,访问数据库19次