大连市A希望中学的教学楼建设工程项目,已由该市发展和改革局委员会批准建设,批准文号为:×发改委[2012 ]87号。经上级决定,采用公开招标方式。 项目...

作者: tihaiku 人气: - 评论: 0
问题

大连市A希望中学的教学楼建设工程项目,已由该市发展和改革局委员会批准建设,批准文号为:×发改委[2012 ]87号。经上级决定,采用公开招标方式。

项目概况:

(1)建设规模:建筑总面积2889m2

(2)投资额:约330万元;

(3)资金来源和落实情况:全部由上级教育部门拨款解决,资金已落实;

(4)招标范围:土建工程施工招标;

(5)工程建设地点为:大连市A希望中学内;

(6)工期要求:250个日历天;

(7)工程质量要求符合《工程施工质量验收规范》合格标准。

投标申请人须同时具备建设行政主管部门核发的房屋建筑工程施工总承包三级(含三级)以上施工资质的施工企业。本次招标不接受联合体投标。投标申请人可以从大连市建设工程交易中心处办理报名及获取资格预审文件,时间为20 1 2年1 0月7日至20 1 2年1 0月1 3日。资格预审文件每套价格为300元,售后不退。资格预审申请文件递交日期:20 1 2年1 0月16日15:00以前。

报名需提交的资料:企业资质等级证书、营业执照和安全生产许可证(副本原件及复印件);注册建造师证或注册临时建造师证原件及复印件、安全生产考核合格证书原件及复印件(项目经理资格为工程师职称或以上,专业为建筑工程类);法定代表人证书或法人委托证明以及其本人身份证(原件及复印件)。资料复印件应加盖法人公章。

报名地点:大连市建设工程交易中心。电话:××××××××

招标人:大连市A希望中学;联系电话:××××××××;联系人:梁先生

招标代理机构:××市建设监理顾问公司;联系电话:××××××××。

2012年9月25日

【问题】

1.工程施工招标公告包括哪些基本内容?

2.资格审查有哪几种方法?招标资格预审的程序是怎样的?

3.工程施工招标综合评估法和经评审的最低投标价法的适用范围是什么?

4.采用综合评估打分法,针对本项目设置评标因素和评标标准,招标人希望评标标准客观,对施工组织设计仅进行合格与否评价,且不承诺投标报价最低者中标。

选项
答案
解析

1.工程施工项目的招标公告包括以下内容:

(1)招标条件,包括:

①工程建设项目名称、项目审批、核准或备案机关名称及批准文件编号;

②项目业主名称;

③项目资金来源和出资比例;

④招标人名称,即负责项目招标的招标人名称,可以是项目业主或其授权组织实施项目并独立承担民事责任的项目建设管理单位;

⑤阐明该项目已具备招标条件,招标方式为公开招标。

(2)工程建设项目概况与招标范围。

(3)投标人资格要求。

(4)招标文件获取的时间、方式、地点、价格。

(5)投标文件递交的截止时间、地点、逾期送达的处理。

(6)公告发布媒体。

(7)联系方式。包括招标人和招标代理机构的联系人、地址、邮编、电话、传真、电子邮箱、开户银行和账号等。

2.(1)资格审查分为资格预审与资格后审。资格预审是在招标文件发售前,招标人通过发售资格预审文件,组织资格审查委员会对潜在投标人提交的资格申请文件进行审查,从而决定投标人名单;资格后审是指开标后,评标委员会在初步审查程序中,对投标文件中投标人提交的资格申请文件进行的审查。

(2)资格预审的程序具体如下:

①编制资格预审文件;

发布资格预审公告;

③发售资格预审文件;

④资格预审文件的澄清、修改;

⑤潜在投资人编制并递交资格预审申请文件;

⑥组建资格审查委员会;

⑦资格审查委员会评审资格预审申请文件,并编制资格评审报告;

⑧确定资格预审合格申请人。招标人根据资格审查报告确认通过资格预审的申请人,并向其发出投标邀请书(代资格预审合格通知书)。招标人应要求通过资格预审的申请人收到通知后,以书面方式确认是否参与投标。同时,招标人还应向未通过资格预审的申请人发出资格预审结果的书面通知。

3.(1)经评审的最低投标价法一般适用于具有通用技术、性能标准或者招标人对其技术、性能没有特殊要求的招标项目。即适用于投标人普遍掌握招标项目的施工技术与施工工艺,从技术层面上不用考虑,招标人单纯追求节约资金、投资效益最大化的施工招标项目。如果单纯从节省工程投资角度,提高经济效益讲,宜选择经评审的最低投标价法。

(2)相对于经评审的最低投标价法,综合评估法综合考虑了各项投标因素,可以适用于所有招标项目。一般情况下,不宜采用经评审的最低投标价法的招标项目,尤其是除价格因素外技术、商务因素影响较大的招标项目,都可以采用综合评估法。

4.本项目建筑面积为2889m2教学楼,其施工技术和施工工艺潜在投标人普遍掌握,无须对技术和工艺的细节深入评审,应将评标因素重点放到对投标报价和人员、业绩的评审上。评标标准分为初步评审和详细评审两部分,其中,初步评审分为形式评审、资格评审、响应性评审和施工组织审计评审四部分。

(1)初步评审

初步评审分为形式评审、资格评审、响应性评审和施工组织设计评审四部分。分别如

表3-6-11、表3-6 -12、表3-6 -13、表3-6- 14所示。

①形式评审

②资格评审

③响应行评审

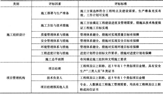
④施工组织设计和项目管理机构评审标准

(2)详细评审

详细评审采用百分制打分法设置评标因素和标准,设置打分的评标因素有投标报价、企业、项目经理业绩等客观评标内容。投标报价可以采用给定一个计算公式计算进行评审,这种计算公式有许多种,如表3 -6 -15中设置的评标标准。

表3-6 -15中对投标报价的评审方法是低价优先的方法。

相关内容:大连市,希望,教学楼,建设,工程项目,发展,改革局,委员会,文号为,上级,决定,招标,方式,项目

猜你喜欢

发表评论
更多 网友评论0 条评论)
暂无评论

访问排行

Copyright © 2012-2014 恰考网 Inc. 保留所有权利。 Powered by tikuer.com

页面耗时0.0356秒, 内存占用1.06 MB, Cache:redis,访问数据库20次