具有投资少、风险小、周期短、收益高等项目诉求的利益相关方是()。A:业主 B:管理咨询方 C:设计方 D:施工方

作者: tihaiku 人气: - 评论: 0
问题 具有投资少、风险小、周期短、收益高等项目诉求的利益相关方是()。
选项 A:业主 B:管理咨询方 C:设计方 D:施工方
答案 A
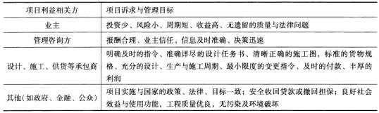
解析 工程建设项目的利益相关方因利益驱动在项目中有着各不相同的诉求,其项目诉求对各自的行为都具有影响并产生作用。工程建设项目参与方与其他利益相关方的利益诉求如表2-1所示。表2-1项目参与方与其他利益相关方的项目诉求

相关内容:投资,风险,周期,收益,项目,利益,相关,业主,管理咨询,设计方,施工方

猜你喜欢

发表评论
更多 网友评论0 条评论)
暂无评论

访问排行

Copyright © 2012-2014 恰考网 Inc. 保留所有权利。 Powered by tikuer.com

页面耗时0.0431秒, 内存占用1.05 MB, Cache:redis,访问数据库20次