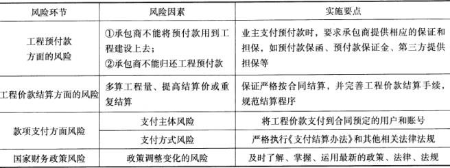
财务风险中,关于工程价款结算方面的风险因素,下列说法不正确的是()。A:政策调整变化 B:多算工程量 C:提高结算价 D:重复结算

作者: tihaiku 人气: - 评论: 0
问题 财务风险中,关于工程价款结算方面的风险因素,下列说法不正确的是()。
选项 A:政策调整变化 B:多算工程量 C:提高结算价 D:重复结算
答案 A
解析 A项属于国家财务政策风险因素。财务风险贯穿于工程项目建设的全过程,财务风险管理也极为复杂。具体的财务风险应对措施如表所示。

相关内容:财务风险,工程,价款,风险,因素,说法,政策,调整,变化,工程量,结算

猜你喜欢

发表评论
更多 网友评论0 条评论)
暂无评论

访问排行

Copyright © 2012-2014 恰考网 Inc. 保留所有权利。 Powered by tikuer.com

页面耗时0.0705秒, 内存占用1.05 MB, Cache:redis,访问数据库18次