单代号网络计划图(见图)中,关键线路有()。A:A→B→E→G→I B:A→B→E→H→I C:A→C→E→G→I D:A→C→E→H→I E:A...

作者: tihaiku 人气: - 评论: 0
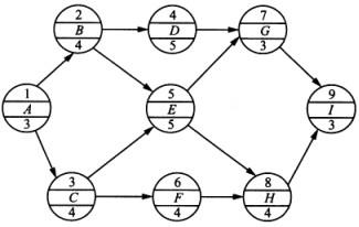
问题 单代号网络计划图(见图)中,关键线路有()。
选项 A:A→B→E→G→I B:A→B→E→H→I C:A→C→E→G→I D:A→C→E→H→I E:A→C→F→H→I
答案 BD
解析 关键线路是指总工作持续时间最长的线路。图中的线路有:①A→B→D→G→I,工期为18天;②A→B→E→G→I,工期为18天;③A→B→E→H→I,工期为19天;④A→C→E→G→I,工期为18天;⑤A→C→E→H→I,工期为19天;⑥A→C→F→H→I,工期为18天。即关键线路为③和⑤。

相关内容:单代号,代号,网络,计划,关键,线路

猜你喜欢

发表评论
更多 网友评论0 条评论)
暂无评论

访问排行

Copyright © 2012-2014 恰考网 Inc. 保留所有权利。 Powered by tikuer.com

页面耗时0.0399秒, 内存占用1.05 MB, Cache:redis,访问数据库19次