某行政办公大楼勘察设计项目,其工程投资额为5000万元人民币。招标内容为:工程勘察、方案设计、施工图设计、编制竣工图。招标范围为:建筑安装工程、室外工程、...

作者: rantiku 人气: - 评论: 0
问题 某行政办公大楼勘察设计项目,其工程投资额为5000万元人民币。招标内容为:工程勘察、方案设计、施工图设计、编制竣工图。招标范围为:建筑安装工程、室外工程、装修工程等。其中包括建筑智能化工程、建筑幕墙工程、消防设施工程等专业工程施工图设计。 本招标项目要求投标人具备建筑行业工程设计甲级(或建筑工程专业设计甲级)资质(说明:若具备建筑工程专业设计甲级资质的投标申请人参与投标的,需与具备建筑行业工程设计甲级资质的企业组成联合体)及工程勘察综合类甲级(或工程勘察岩土工程专业甲级)资质;本招标项目发包内容包含勘察的,允许不超过三个的勘察设计单位组成的联合体参与投标,但应指定具备建筑行业工程设计甲级的设计单位作为联合体的主办人。招标人拟将整个工程作为一个标段发包,组织资格审查,接受联合体投标。 【问题】 1.工程勘察设计单位的资质、每一资质的等级、业务范围,分级标准的主要依据分别是什么? 2.针对本工程实际情况,设置资格审查因素和审查标准。 3.工程设计包含哪几类?工程勘察的主要内容是什么?
选项
答案
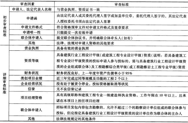
解析 1.(1)工程勘察设计单位的资质、每一资质的等级、业务范围如下: ①工程勘察资质、每一资质的等级、业务范围 a.工程勘察综合资质。只设甲级;可以承接各专业(海洋工程勘察除外)、各等级工程勘察业务。 b.工程勘察专业资质。设甲级、乙级,根据工程性质和技术特点,部分专业可以设丙级;可以承接相应等级相应专业的工程勘察业务。 c.工程勘察劳务资质。劳务资质不分等级;可以承接岩土工程治理、工程钻探、凿井等工程勘察劳务业务。 ②工程设计资质、每一资质的等级、业务范围 a.工程设计综合资质。只设甲级;可以承接各行业、各等级的建设工程设计业务。 b.工程设计行业资质。设甲级、乙级,根据工程性质和技术特点可设丙级;可以承接相应行业相应等级的工程设计业务及本行业范围内同级别的相应专业、专项(设计施工一体化资质除外)工程设计业务。 c.工程设计专业资质,设甲级、乙级,根据工程性质和技术特点可设丙级,建筑工程专业资质可以设丁级;可以承接本专业相应等级的专业工程设计业务及同级别的相应专项工程设计业务(设计施工一体化资质除外)。 d.工程设计专项资质,设甲级、乙级,根据工程性质和技术特点可设丙级;可以承接本专项相应等级的专项工程设计业务。 工程勘察、工程设计资质按承担不同业务范围一般分为甲、乙、丙、丁四个等级。持有甲、乙级资质证书的单位可以在全国范围内承接业务;持有丙、丁级资质证书的单位在本行政区域内承接业务。 (2)分级标准的主要依据 《建设工程勘察和设计单位资质管理规定》第八条规定,工程勘察、工程设计资质按承担不同业务范围一般分为甲、乙、丙、丁四个等级。分级标准的主要依据为: ①各专业技术人员及执业注册人员的配备; ②完成项目的能力、技术特长和业绩; ③技术水平、技术基础工作能力; ④技术装备、工作场所、勘察设计质量及管理水平; ⑤注册资本。 2.本项目招标包括建筑安装工程、室外工程、装修工程、建筑智能化工程、建筑幕墙工程、消防设施工程等专业工程的设计。本工程是一个工程勘察设计项目,其中包括工程勘察、方案设计、施工图设计、编制竣工图等。其设计资格审查因素及审查标准见表。 3.(1)工程设计是指依据工程建设目标,运用工程技术和经济方法,对建设工程的工艺、土木、建筑、公用、环境等系统进行综合策划、论证,编制建设所需要的设计文件及其相关的活动。工程设计一般可以分为:方案设计、初步设计、施工图设计。对于技术复杂而又缺乏经验的项目,在施工图设计以前可能还有技术设计。 (2)工程勘察是指依据工程建设指标,通过对地形、地质、水文等要素进行测绘、勘探、测试及综合分析评定,查明建设场地和有关范围内的地质地理环境特征,提供建设所需要的勘察成果资料及其相关的活动。工程勘察主要包括:工程地质勘察、岩土工程、水文地质勘察、工程测量。

猜你喜欢

发表评论
更多 网友评论0 条评论)
暂无评论

访问排行

Copyright © 2012-2014 恰考网 Inc. 保留所有权利。 Powered by tikuer.com

页面耗时0.0360秒, 内存占用1.04 MB, Cache:redis,访问数据库19次