某涉及抢险救灾房屋的建筑工程,经过项目审批部门核准,拟采用邀请招标的方式确定施工承包人。该工程由于受自然地域环境的限制,施工技术复杂、难度大,对承包人以往...

作者: rantiku 人气: - 评论: 0
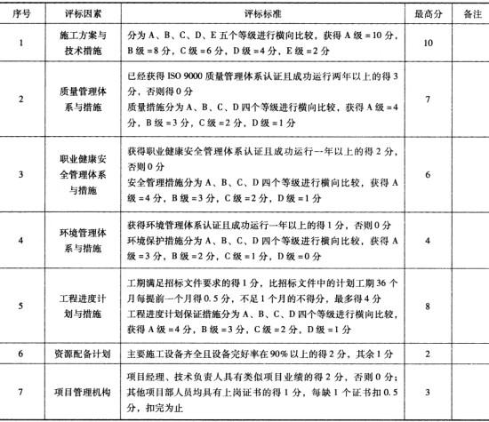
问题 某涉及抢险救灾房屋的建筑工程,经过项目审批部门核准,拟采用邀请招标的方式确定施工承包人。该工程由于受自然地域环境的限制,施工技术复杂、难度大,对承包人以往类似工程业绩和施工设备要求较高。招标人经过考察,向A、B、C三家施工企业发出了投标邀请书,这三家企业均具备房屋建筑工程施工总承包特级施工资质,且均为国有大型施工企业,招标文件中确定的评标标准为: (1)施工组织设计及项目管理机构40分。施工组织设计及项目管理机构评标因素及评标标准如表4 -7-8所示。 (2)投标报价60分。评标基准价为有效投标报价的算术平均数。投标报价等于评标基准价得60分,每高于评标基准价1%扣2分,每低于评标基准价1%扣1分,不足1%的按1%计算。招标人标底价格为3500万元人民币。投标人得分保留小数点两位,第三位四舍五入。 各投标单位的有关情况如表4-7 -9所示。经过评标委员对其施工组织设计和项目管 理机构进行评审与比较,结果如表4-7-10所示。 【问题】 1.仅向三家施工单位发出了投标邀请书是否违反有关规定?为什么? 2.三个投标人均通过了初步审查,计算三个投标人的最终得分。
选项
答案
解析 1.(1)仅向三家施工单位发出了投标邀请书没有违反相关规定。 (2)根据《招标投标法》第十七条规定,采用邀请招标方式的,招标人应当向三个以上具备承担招标项目能力、资信良好的特定法人或其他组织发出投标邀请书。该条规定的3个以上含3个。本案例中,招标方式经过项目审批部门核准采用邀请招标,并且向三个具有特级施工承包资质的大型企业发出邀请书,所以招标人的做法符合法律规定。 2.投标人得分的具体计算如下: (1)计算各投标人技术标得分,如表4-7 -11所示。 (2)计算投标人报价得分,如表4-7 - 12所示。 (3)投标人得分汇总如表4-7-13所示。

猜你喜欢

发表评论
更多 网友评论0 条评论)
暂无评论

访问排行

Copyright © 2012-2014 恰考网 Inc. 保留所有权利。 Powered by tikuer.com

页面耗时0.0349秒, 内存占用1.04 MB, Cache:redis,访问数据库20次