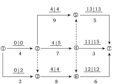
某工程双代号网络计划如下图所示,图中已标明每项工作最早开始时间和最迟开始时间,该计划表明() A、工作①→③的自由时差为2 B、工作②→⑤为关键工...

作者: rantiku 人气: - 评论: 0
问题 某工程双代号网络计划如下图所示,图中已标明每项工作最早开始时间和最迟开始时间,该计划表明()
选项 A、工作①→③的自由时差为2 B、工作②→⑤为关键工作 C、工作②→④的自由时差为1 D、工作③→⑥的总时差为零 E、工作④→⑦为关键工作
答案 ABD
解析 本题考查的是双代号网络计划时间参数的计算。选项C,工作②→④的自由时差为0;选项E,工作④→⑦为非关键工作。

猜你喜欢

发表评论
更多 网友评论0 条评论)
暂无评论

访问排行

Copyright © 2012-2014 恰考网 Inc. 保留所有权利。 Powered by tikuer.com

页面耗时0.0756秒, 内存占用1.03 MB, Cache:redis,访问数据库18次