某工程双代号网络计划如下图所示,其中关键线路有()条。A:1 B:2 C:3 D:4

作者: rantiku 人气: - 评论: 0
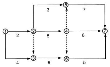
问题 某工程双代号网络计划如下图所示,其中关键线路有()条。
选项 A:1 B:2 C:3 D:4
答案 B
解析 本题考查的是网络计划关键线路。图中各线路时间分别为:①—②—⑤—⑦,时间2+3+7=12;①—②—④—⑤—⑦,时间2+5+7=14;①—②—④—⑦,时间2+5+8=15;①—②—④—⑥—⑦,时间2+5+5=12;①—②—③—⑥—⑦,时间2+6+5=13;①—③—⑥—⑦,时间4+6+5=15。

猜你喜欢

发表评论
更多 网友评论0 条评论)
暂无评论

访问排行

Copyright © 2012-2014 恰考网 Inc. 保留所有权利。 Powered by tikuer.com

页面耗时0.0411秒, 内存占用1.03 MB, Cache:redis,访问数据库20次