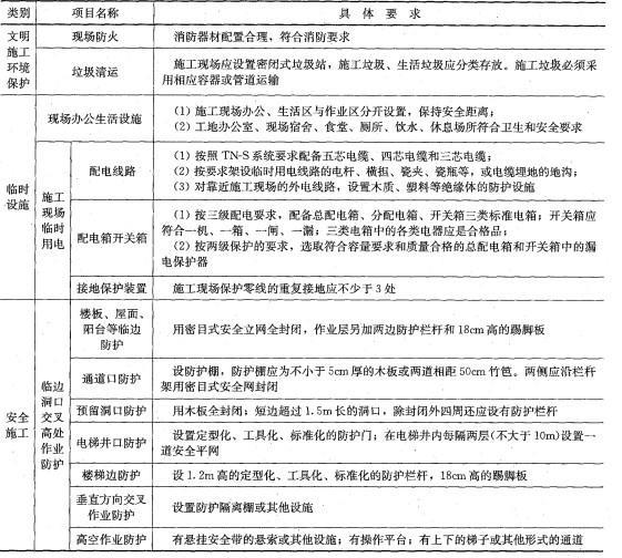
下列选项中,正确描述文明施工与环境保护具体要求的是()。A.施工现场办公、生活区和作业区分开设置 B.现场采用封闭围挡,高度不小于1.8m C.施...

作者: rantiku 人气: - 评论: 0
问题 下列选项中,正确描述文明施工与环境保护具体要求的是()。
选项 A.施工现场办公、生活区和作业区分开设置 B.现场采用封闭围挡,高度不小于1.8m C.施工现场应设置密闭式垃圾站,施工垃圾和生活垃圾应分类存放 D.施工现场保护零线的重复接地应不少于3处 E.楼梯边应设高1. 2m的定型化、工具化、标准化的防护栏杆
答案 BC
解析 :建筑工程安全防护、文明施工措施项目见下表: 由此可见,本题的正确答案为BC。见教材第一章第三节P11 ~12

猜你喜欢

发表评论
更多 网友评论0 条评论)
暂无评论

访问排行

Copyright © 2012-2014 恰考网 Inc. 保留所有权利。 Powered by tikuer.com

页面耗时0.0393秒, 内存占用1.03 MB, Cache:redis,访问数据库20次