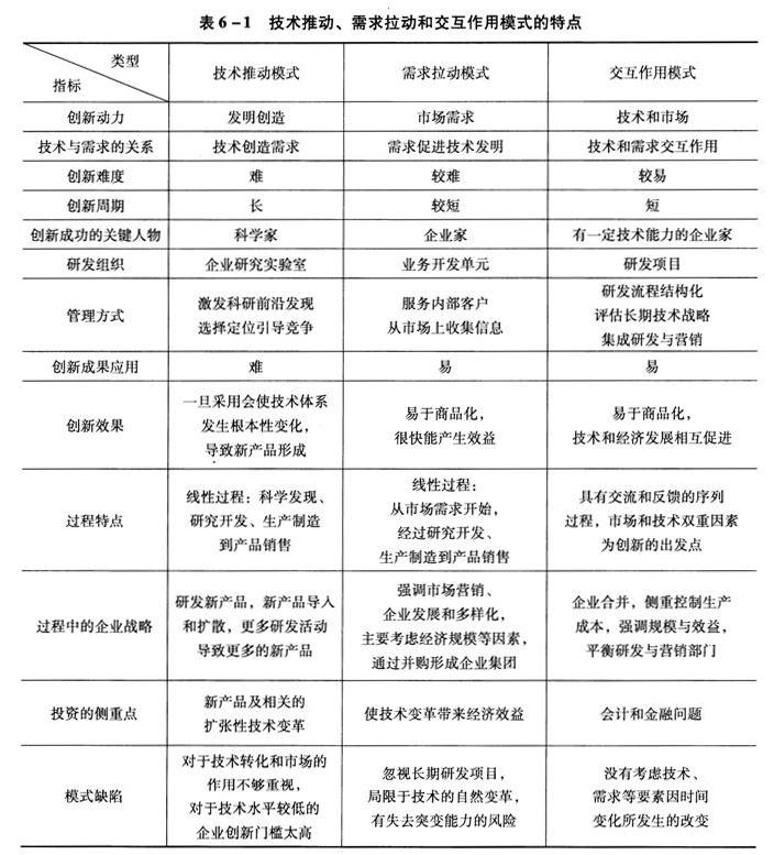
在企业技术创新过程模式中,创新难度最大的是()。A:需求拉动模式B:技术推动模式C:交互作用模式D:市场引导模式

作者: rantiku 人气: - 评论: 0
问题 在企业技术创新过程模式中,创新难度最大的是()。
选项 A:需求拉动模式 B:技术推动模式 C:交互作用模式 D:市场引导模式
答案 B
解析 技术推动模式、需求拉动模式和交互作用创新模式的特点如表6-1所示。

猜你喜欢

发表评论
更多 网友评论0 条评论)
暂无评论

访问排行

Copyright © 2012-2014 恰考网 Inc. 保留所有权利。 Powered by tikuer.com

页面耗时0.0353秒, 内存占用1.03 MB, Cache:redis,访问数据库19次