下列关于岩土的说法,正确的有(  )。A.岩石的抗压、抗剪和抗拉强度,岩石越坚硬,其值相差越小 B.饱和度大于80%的土是很湿状态 ...

作者: rantiku 人气: - 评论: 0
问题 下列关于岩土的说法,正确的有(  )。
选项 A.岩石的抗压、抗剪和抗拉强度,岩石越坚硬,其值相差越小 B.饱和度大于80%的土是很湿状态 C.岩体沿某一结构面产生整体滑动时,岩体强度完全受结构面强度控制 D.一般孔隙比大于0.6是疏松的高压缩性土 E.在荷载作用下,饱和黏性土比饱和无黏性土的排水慢很多
答案 CE
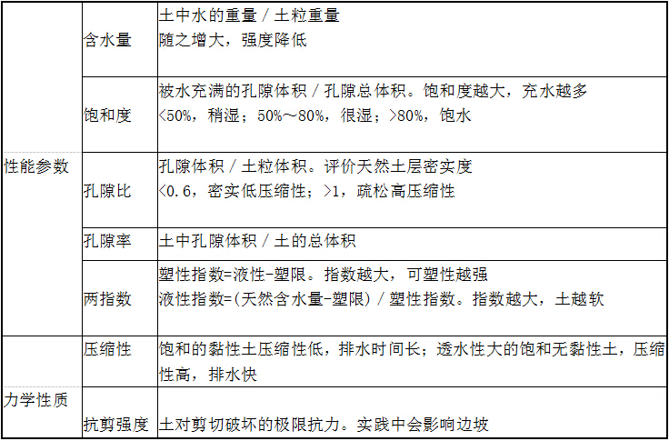
解析 此题为综合型考题。A答案,教材P12,岩石的抗压、抗剪和抗拉强度,岩石越坚硬,其值相差越大;B答案,饱和度大于80%是饱水状态;C答案,教材P10,正确;D答案,教材P12,一般孔隙比小于0.6是疏松的高压缩性土;E答案,教材P13,正确。土的性质记忆见下表:

猜你喜欢

发表评论
更多 网友评论0 条评论)
暂无评论

访问排行

Copyright © 2012-2014 恰考网 Inc. 保留所有权利。 Powered by tikuer.com

页面耗时0.0749秒, 内存占用1.03 MB, Cache:redis,访问数据库20次