根据《房屋建筑与装饰工程工程量计算规范》,计算楼地面工程量时,门洞、空圈、暖气包槽、壁龛开口部分面积并入相应工程量的项目是(  )。A.菱苦土楼地面 ...

作者: rantiku 人气: - 评论: 0
问题 根据《房屋建筑与装饰工程工程量计算规范》,计算楼地面工程量时,门洞、空圈、暖气包槽、壁龛开口部分面积并入相应工程量的项目是(  )。
选项 A.菱苦土楼地面 B.花岗岩楼地面 C.水泥砂浆楼地面 D.金属复合地板
答案 D
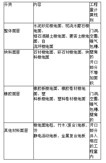
解析 《土建教材》第五章第三节内容,应选D项。 整体面层、块料面层、橡胶面层和其他材料面层应区分门洞、空圈、暖气包槽、壁龛开口部分的工程量计算规则,《土建教材》第五章第三节规定见表2—1。 表2—1整体面层、块料面层、橡胶面层和其他材料面层的计量

猜你喜欢

发表评论
更多 网友评论0 条评论)
暂无评论

访问排行

Copyright © 2012-2014 恰考网 Inc. 保留所有权利。 Powered by tikuer.com

页面耗时0.0348秒, 内存占用1.03 MB, Cache:redis,访问数据库19次