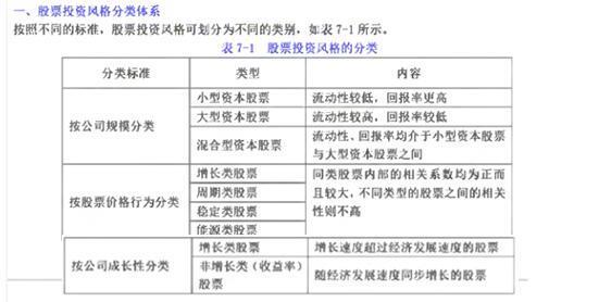
流动性较高,回报率较低的股票是( ),A、稳定类股票B、周期类股票C、小型资本股票D、大型资本股票

作者: rantiku 人气: - 评论: 0
问题 流动性较高,回报率较低的股票是( ),
选项 A、稳定类股票 B、周期类股票 C、小型资本股票 D、大型资本股票
答案 D
解析

猜你喜欢

发表评论
更多 网友评论0 条评论)
暂无评论

访问排行

Copyright © 2012-2014 恰考网 Inc. 保留所有权利。 Powered by tikuer.com

页面耗时0.0360秒, 内存占用1.03 MB, Cache:redis,访问数据库19次