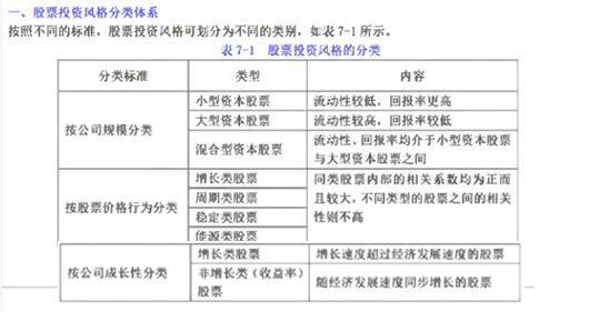
按照公司规模的不同,股票投资风格可划分为( )。Ⅰ.小型资本股票Ⅱ.中型资本股票Ⅲ.大型资本股票Ⅳ.混合型资本股票A、Ⅲ.ⅣB、Ⅰ.Ⅱ...

作者: rantiku 人气: - 评论: 0
问题 按照公司规模的不同,股票投资风格可划分为( )。 Ⅰ.小型资本股票 Ⅱ.中型资本股票 Ⅲ.大型资本股票 Ⅳ.混合型资本股票
选项 A、Ⅲ.Ⅳ B、Ⅰ.Ⅱ.Ⅲ C、Ⅰ.Ⅲ.Ⅳ D、Ⅰ.Ⅱ.Ⅲ.Ⅳ
答案 C
解析

猜你喜欢

发表评论
更多 网友评论0 条评论)
暂无评论

访问排行

Copyright © 2012-2014 恰考网 Inc. 保留所有权利。 Powered by tikuer.com

页面耗时0.0536秒, 内存占用1.03 MB, Cache:redis,访问数据库18次