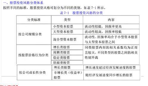
同类型内部的相关系数都为正,且较大的股票有( )Ⅰ.增长类股票Ⅱ.稳定类股票Ⅲ.非增长股票Ⅳ.能源类股票A、Ⅰ.Ⅱ.Ⅲ.ⅣB、Ⅱ.Ⅲ....

作者: rantiku 人气: - 评论: 0
问题 同类型内部的相关系数都为正,且较大的股票有( ) Ⅰ.增长类股票 Ⅱ.稳定类股票 Ⅲ.非增长股票 Ⅳ.能源类股票
选项 A、Ⅰ.Ⅱ.Ⅲ.Ⅳ B、Ⅱ.Ⅲ.Ⅳ C、Ⅰ.Ⅲ.Ⅳ D、Ⅰ.Ⅱ.Ⅳ
答案 D
解析

猜你喜欢

发表评论
更多 网友评论0 条评论)
暂无评论

访问排行

Copyright © 2012-2014 恰考网 Inc. 保留所有权利。 Powered by tikuer.com

页面耗时0.0379秒, 内存占用1.03 MB, Cache:redis,访问数据库19次