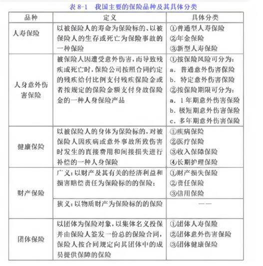
人生意外伤害保险按照保险期限分类可分为( )。Ⅰ.短期意外伤害险Ⅱ.1年期意外伤害险Ⅲ.极短期意外伤害险Ⅳ.多年期意夕害险A、Ⅰ.ⅣB...

作者: rantiku 人气: - 评论: 0
问题 人生意外伤害保险按照保险期限分类可分为( )。 Ⅰ.短期意外伤害险 Ⅱ.1年期意外伤害险 Ⅲ.极短期意外伤害险 Ⅳ.多年期意夕害险
选项 A、Ⅰ.Ⅳ B、Ⅰ.Ⅲ C、Ⅰ.Ⅱ.Ⅳ D、Ⅱ.Ⅲ.Ⅳ
答案 D
解析

猜你喜欢

发表评论
更多 网友评论0 条评论)
暂无评论

访问排行

Copyright © 2012-2014 恰考网 Inc. 保留所有权利。 Powered by tikuer.com

页面耗时0.0318秒, 内存占用1.03 MB, Cache:redis,访问数据库18次