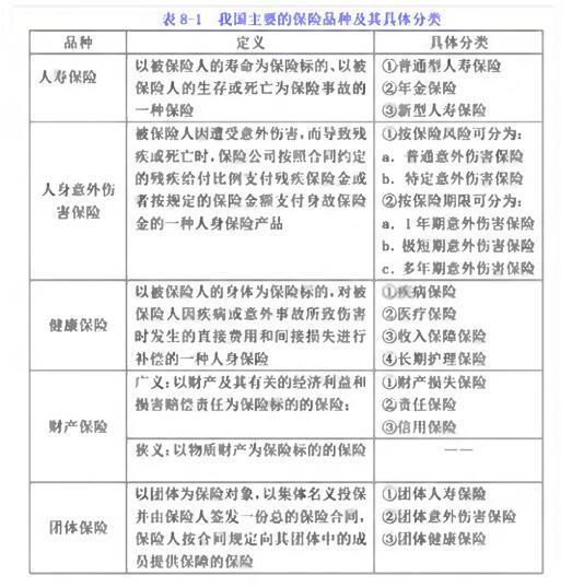
健康保险是以人的身体为保险标的,对被保险人因疾病或意外事故所导致伤害时发生的直接费用和间接损失进行补偿的一种人身保险,主要包括( )。Ⅰ.意外伤害险 ...

作者: rantiku 人气: - 评论: 0
问题 健康保险是以人的身体为保险标的,对被保险人因疾病或意外事故所导致伤害时发生的直接费用和间接损失进行补偿的一种人身保险,主要包括( )。 Ⅰ.意外伤害险 Ⅱ.疾病保险 Ⅲ.医疗保险 Ⅳ.收入保障保险 Ⅴ.长期护理保险
选项 A、Ⅱ.Ⅲ B、Ⅰ.Ⅱ.Ⅲ.Ⅳ.Ⅴ C、Ⅰ.Ⅱ.Ⅳ.Ⅴ D、Ⅱ.Ⅲ.Ⅳ.Ⅴ
答案 D
解析

猜你喜欢

发表评论
更多 网友评论0 条评论)
暂无评论

访问排行

Copyright © 2012-2014 恰考网 Inc. 保留所有权利。 Powered by tikuer.com

页面耗时0.0420秒, 内存占用1.03 MB, Cache:redis,访问数据库20次