我国保险品种较多,下列属于我国主要的保险品种的有()。Ⅰ.人寿保险Ⅱ.团体保险Ⅲ.生育险Ⅳ.人身意外伤害险A、Ⅰ.Ⅱ.Ⅲ.ⅣB、Ⅰ.Ⅲ...

作者: rantiku 人气: - 评论: 0
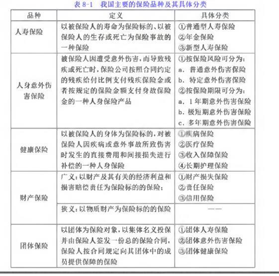
问题 我国保险品种较多,下列属于我国主要的保险品种的有()。 Ⅰ.人寿保险 Ⅱ.团体保险 Ⅲ.生育险 Ⅳ.人身意外伤害险
选项 A、Ⅰ.Ⅱ.Ⅲ.Ⅳ B、Ⅰ.Ⅲ C、Ⅰ.Ⅱ.Ⅳ D、Ⅱ.Ⅲ.Ⅳ
答案 C
解析

猜你喜欢

发表评论
更多 网友评论0 条评论)
暂无评论

访问排行

Copyright © 2012-2014 恰考网 Inc. 保留所有权利。 Powered by tikuer.com

页面耗时0.0418秒, 内存占用1.03 MB, Cache:redis,访问数据库20次