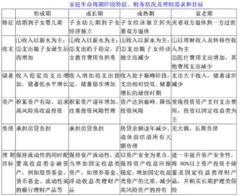
( )的收入处于巅峰阶段,支出相对较低,是储蓄增长的最佳时期A、形成期 B、成长期 C、成熟期 D、衰老期

作者: tihaiku 人气: - 评论: 0
问题 ( )的收入处于巅峰阶段,支出相对较低,是储蓄增长的最佳时期
选项 A、形成期 B、成长期 C、成熟期 D、衰老期
答案 C
解析

相关内容:收入,巅峰,阶段,支出,储蓄,时期,形成期,成长期,成熟期

猜你喜欢

发表评论
更多 网友评论0 条评论)
暂无评论

访问排行

Copyright © 2012-2014 恰考网 Inc. 保留所有权利。 Powered by tikuer.com

页面耗时0.0268秒, 内存占用1.05 MB, Cache:redis,访问数据库18次