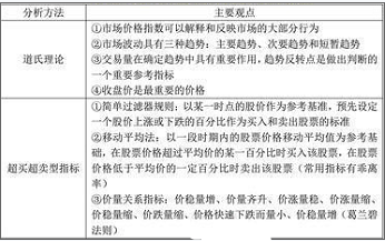
道氏理论主要的观点有( )。 Ⅰ.收盘价是最重要的价格 Ⅱ.开盘价是最重要的价格 Ⅲ.市场价格指数可以解释和反映市场大部分行为 Ⅳ.交易量在确定趋...

作者: tihaiku 人气: - 评论: 0
问题 道氏理论主要的观点有( )。 Ⅰ.收盘价是最重要的价格 Ⅱ.开盘价是最重要的价格 Ⅲ.市场价格指数可以解释和反映市场大部分行为 Ⅳ.交易量在确定趋势中具有重要作用,趋势反转点是做出判断的一个重要参考指标
选项 A、Ⅰ.Ⅲ.Ⅳ B、Ⅰ.Ⅱ.Ⅳ C、Ⅱ.Ⅲ.Ⅳ D、Ⅰ.Ⅳ
答案 A
解析 1.以技术分析为基础的投资策略 以技术分析为基础的投资策略是在否定弱势有效市场的前提下.以历史交易数据为基础.预测单只股票或市场总体未来变化趋势的一种投资策略

相关内容:道氏,理论,观点,收盘价,价格,开盘价,市场,价格指数,大部分,行为,交易量

猜你喜欢

发表评论
更多 网友评论0 条评论)
暂无评论

访问排行

Copyright © 2012-2014 恰考网 Inc. 保留所有权利。 Powered by tikuer.com

页面耗时0.0426秒, 内存占用1.05 MB, Cache:redis,访问数据库20次