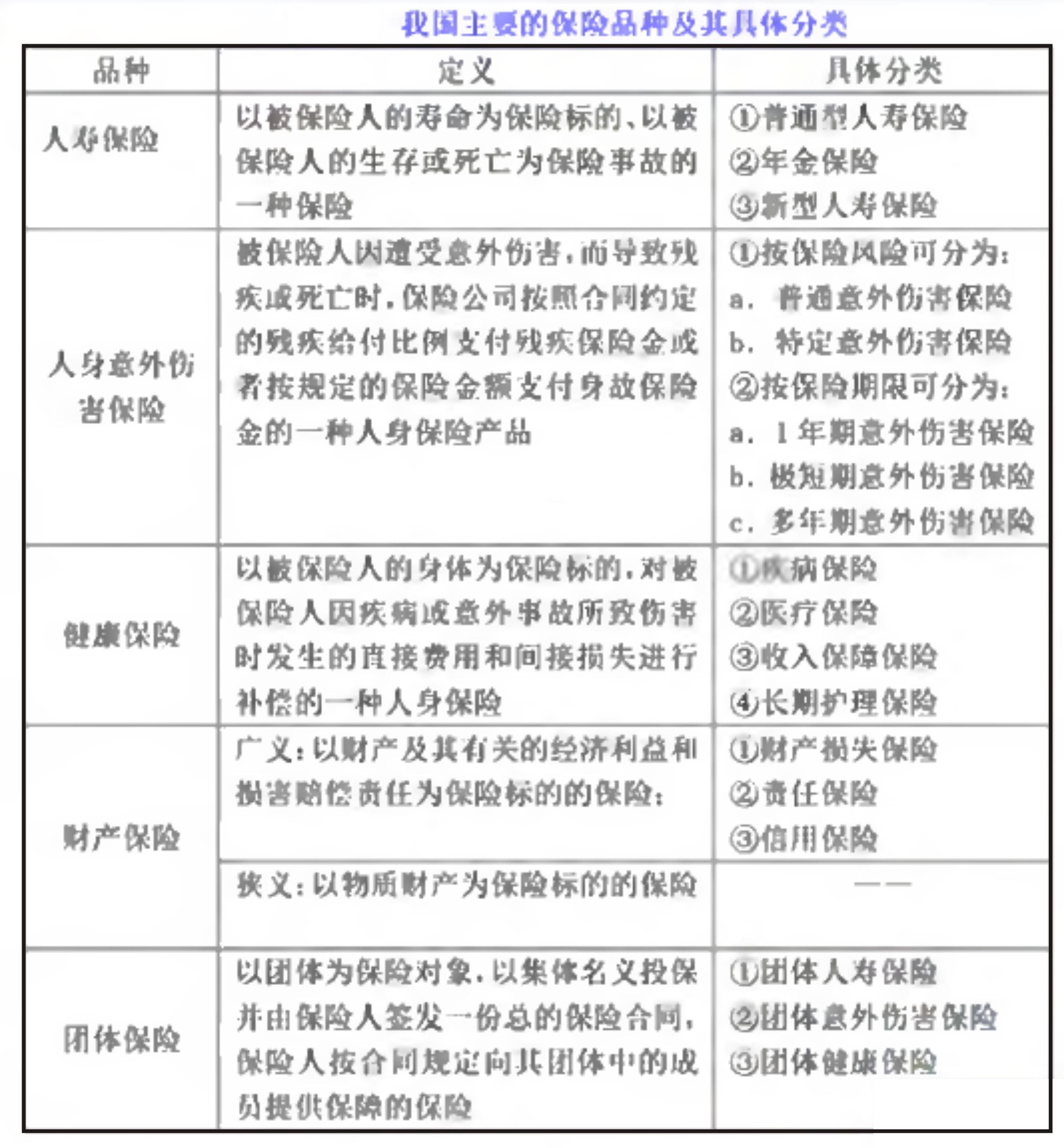
人生意外伤害保险按照保险风险分类可分为( )。 Ⅰ.普通意外伤害险 Ⅱ.特殊意外伤害险 Ⅲ.普通型人寿保险 Ⅳ.特定意外伤害险A、Ⅰ.Ⅳ B、Ⅰ...

作者: tihaiku 人气: - 评论: 0
问题 人生意外伤害保险按照保险风险分类可分为( )。 Ⅰ.普通意外伤害险 Ⅱ.特殊意外伤害险 Ⅲ.普通型人寿保险 Ⅳ.特定意外伤害险
选项 A、Ⅰ.Ⅳ B、Ⅰ.Ⅲ C、Ⅰ.Ⅱ.Ⅳ D、Ⅱ.Ⅲ.Ⅳ
答案 A
解析

相关内容:人生,意外,保险,风险,分类,普通型,人寿保险

猜你喜欢

发表评论
更多 网友评论0 条评论)
暂无评论

访问排行

Copyright © 2012-2014 恰考网 Inc. 保留所有权利。 Powered by tikuer.com

页面耗时0.0411秒, 内存占用1.05 MB, Cache:redis,访问数据库20次