以下关于个人资产负债表内容表述正确的是( )。 Ⅰ.收入分类、额度及其与总收入的占比情况 Ⅱ.资产分类、额度及其与总资产的占比情况 Ⅲ.负债分类、额...

作者: tihaiku 人气: - 评论: 0
问题 以下关于个人资产负债表内容表述正确的是( )。 Ⅰ.收入分类、额度及其与总收入的占比情况 Ⅱ.资产分类、额度及其与总资产的占比情况 Ⅲ.负债分类、额度及其与总负债的占比情况 Ⅳ.净资产额度
选项 A、Ⅰ.Ⅱ.Ⅲ.Ⅳ B、Ⅱ.Ⅲ.Ⅳ C、Ⅰ.Ⅱ.Ⅲ D、Ⅱ.Ⅲ
答案 B
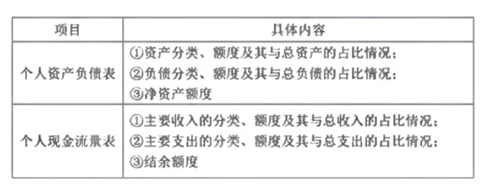
解析 个人资产负债表和个人现金流量表的项目及其内容

相关内容:个人,资产负债表,内容,表述,收入,分类,额度,总收入,占比,情况,资产,总资产,负债

猜你喜欢

发表评论
更多 网友评论0 条评论)
暂无评论

访问排行

Copyright © 2012-2014 恰考网 Inc. 保留所有权利。 Powered by tikuer.com

页面耗时0.0330秒, 内存占用1.05 MB, Cache:redis,访问数据库19次