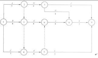
某工程双代号网络计划如图所示,其中关键线路有( )条。 A.2 B.3 C.4 D.5

作者: rantiku 人气: - 评论: 0
问题 某工程双代号网络计划如图所示,其中关键线路有( )条。
选项 A.2 B.3 C.4 D.5
答案 B
解析

猜你喜欢

发表评论
更多 网友评论0 条评论)
暂无评论

访问排行

Copyright © 2012-2014 恰考网 Inc. 保留所有权利。 Powered by tikuer.com

页面耗时0.0415秒, 内存占用1.03 MB, Cache:redis,访问数据库16次