患者,女,65岁。有髙血压病史10年。最近稍事活动即出现胸闷、心悸、气急症状,该患者的心功能为A. I级 B. Ⅱ级 C. Ⅲ级 D. Ⅳ级 E. V级

作者: tihaiku 人气: - 评论: 0
问题 患者,女,65岁。有髙血压病史10年。最近稍事活动即出现胸闷、心悸、气急症状,该患者的心功能为
选项 A. I级 B. Ⅱ级 C. Ⅲ级 D. Ⅳ级 E. V级
答案 C
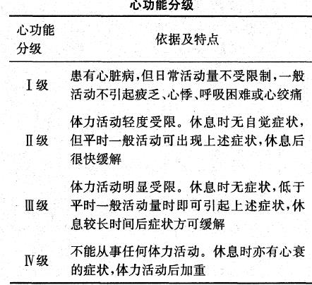
解析 心功能分级见下表:

相关内容:患者,血压,病史,活动,胸闷,症状,心功

猜你喜欢

发表评论
更多 网友评论0 条评论)
暂无评论

访问排行

Copyright © 2012-2014 恰考网 Inc. 保留所有权利。 Powered by tikuer.com

页面耗时0.0276秒, 内存占用1.04 MB, Cache:redis,访问数据库17次