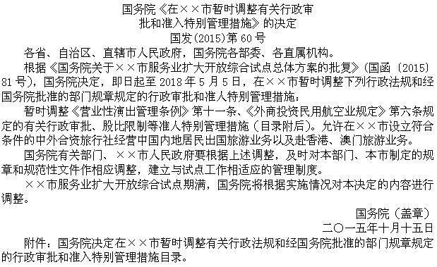
下列对于本公文的附件及成文日期的叙述,错误的是:( ) A.附件说明位置错误,应放在正文之后、落款之前 B.“二O一五年十月十五日”应修改为“201...

作者: tihaiku 人气: - 评论: 0
问题
选项 下列对于本公文的附件及成文日期的叙述,错误的是:( ) A.附件说明位置错误,应放在正文之后、落款之前 B.“二O一五年十月十五日”应修改为“2015年10月15日” C.附件名称后不加标点符号,此附件后的句号应删除 D.本附件的名称过长,回行时应居左顶格
答案 D
解析 附件是附属于正文的文字材料,是公文格式的一个组成部分。公文如有附件,要在正文之后、落款之前注明附件的名称和件数。A项说法正确。《党政机关公文格式》规定,成文日期中的数字,用阿拉伯数字将年、月、日标全,年份应标全称,月、日不编虚位(即1不编为01)。B项说法正确。《党政机关公文格式》规定,如有附件,在正文下空一行左空二字编排“附件”二字,后标全角冒号和附件名称。如有多个附件,使用阿拉伯数字标注附件顺序号(如“附件:1.×××××”);附件名称后不加标点符号。附件名称较长需回行时,应当与上一行附件名称的首字对齐。C项说法正确,D项说法错误。故本题答案选D。

相关内容:公文,附件,日期,叙述,错误,位置,正文,落款,十五日,应修,201...

猜你喜欢

发表评论
更多 网友评论0 条评论)
暂无评论

访问排行

Copyright © 2012-2014 恰考网 Inc. 保留所有权利。 Powered by tikuer.com

页面耗时0.0288秒, 内存占用1.05 MB, Cache:redis,访问数据库19次