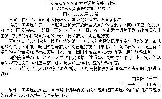
下列关于本公文标题的说法,错误的是:( ) A.公文标题中的书名号使用有误,应去掉 B.公文标题缺少介词“关于” C.公文文种使用有误,文种应为“...

作者: tihaiku 人气: - 评论: 0
问题
选项 下列关于本公文标题的说法,错误的是:( ) A.公文标题中的书名号使用有误,应去掉 B.公文标题缺少介词“关于” C.公文文种使用有误,文种应为“决议” D.标题回行时词意不完整,可将“批”字放在上一行
答案 C
解析 《党政机关公文处理工作条例》第8条规定,决议适用于会议讨论通过的重大决策事项。决定适用于对重要事项作出决策和部署、奖惩有关单位和人员、变更或者撤销下级机关不适当的决定事项。公文正文没有出现“会议”字样,有很多“决定”字样,应用决定文种。C项说法错误。其他选项说法均正确。故本题答案选C。

相关内容:本公,文标,说法,错误,公文,标题,书名号,介词,文种

猜你喜欢

发表评论
更多 网友评论0 条评论)
暂无评论

访问排行

Copyright © 2012-2014 恰考网 Inc. 保留所有权利。 Powered by tikuer.com

页面耗时0.0320秒, 内存占用1.05 MB, Cache:redis,访问数据库19次