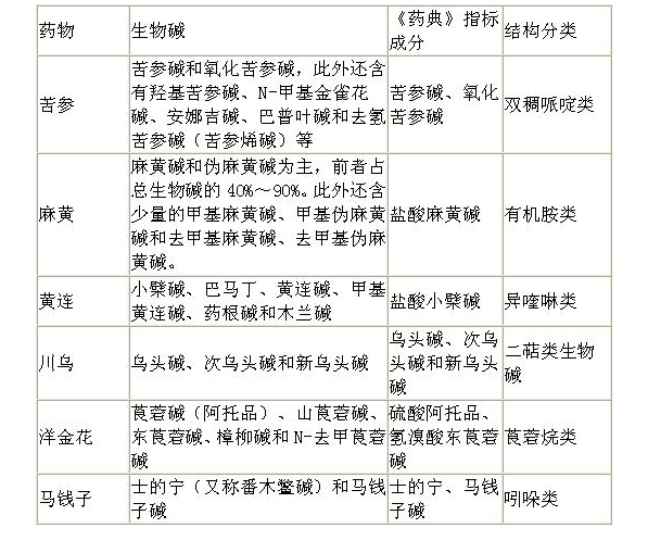
黄连中的生物碱类型主要是A.吲哚类 B.异喹啉类 C.莨菪烷类 D.喹喏里西啶类 E.有机胺类

作者: tihaiku 人气: - 评论: 0
问题 黄连中的生物碱类型主要是
选项 A.吲哚类 B.异喹啉类 C.莨菪烷类 D.喹喏里西啶类 E.有机胺类
答案 B
解析

相关内容:黄连,生物碱,类型,吲哚类,异喹,啉类,莨菪,烷类,喹喏里,西啶类,胺类

猜你喜欢

发表评论
更多 网友评论0 条评论)
暂无评论

Copyright © 2012-2014 恰考网 Inc. 保留所有权利。 Powered by tikuer.com

页面耗时0.0352秒, 内存占用1.04 MB, Cache:redis,访问数据库19次