U会计师事务所接受了X公司20 * 3年度财务报表的审计业务,并指派A注册会计师担任项目合伙人。X公司为酿酒行业的上市公司,从事M牌系列酒的酿造与销售,产...

作者: rantiku 人气: - 评论: 0
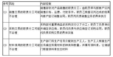
问题 U会计师事务所接受了X公司20 * 3年度财务报表的审计业务,并指派A注册会计师担任项目合伙人。X公司为酿酒行业的上市公司,从事M牌系列酒的酿造与销售,产品包括高档酒、中档酒和低档酒。其他相关资料如下。 资料一: A注册会计师在审计工作底稿中记录了所了解的X公司情况及其环境,部分内容摘录如下: (1)行业资料及X公司以往的财务数据表明,同类酒的销售旺季为每年的1月份、10月份、11月份和12月份,通常情况下,旺季的营业收入占全年大约50%的比例。 (2)从20 * 3年4月份开始,越来越多的投资人看好高档酒的投资前景,推高了高档酒的销售价格,X公司从7月起将高档酒的销售价格提高了10%。 (3)由于高档酒供不应求,X公司20*3年7月初投入20000万元长期借款,用于新建高档酒专用生产车间并购买配套专用生产设备等多个工程。按计划,大部分工程将于20*3年第四季度初投入使用。 (4)为提高中、低档酒的销售量,X公司于20*3年下半年将中、低档酒零售商提成比例由以前占销售额的10%提高到15%,并将中、低档酒销售人员的奖金由占销售额的1%提高到2%。 (5)20*3年8月,X公司治理层决定利用人民币对美元等主要货币持续升值的趋势,陆续向国外酿酒行业投资,并根据投资协议从国内高薪聘请大批高级管理人员参与被投资企业的经营管理。 (6)20*3年10月初,国务院有关禁止公款消费高档酒等一系列规定发布后,X公司的股价下降60%,10月份销售额环比下降50%。为刺激消费,X公司拟自20*4年年初开始按3—5折的价格销售部分高档酒。 (7)20*3年第四季度,X公司资金回流速度明显放缓,无法按期向某些工程承包方支付工程款,导致部分在建工程因资金短缺而停工。 资料二: A注册会计师在审计工作底稿中记录了所获取的X公司的财务数据,部分内容摘录如下(金额单位:万元): (1) 资料三:A注册会计师在审计工作底稿中记录了所了解的X公司各个主要业务环节的职责分工情况。 部分内容摘录如下: 资料四:A注册会计师在审计工作底稿中记录了针对销售业务实施的控制测试和实质性程序及其结果,部分内容摘录如下: 资料五: 20*4年3月15日,X公司一名退休员工向电视台实名举报X公司在低档酒中勾兑工业酒精等违反食品安全法的行为后,X公司所在地政府相关部门非常重视,已成立联合专案组进行调查。截至审计报告日,尚未公布调查结果。 要求: (1)分别针对资料一第(1)至(7)项,结合资料二,假定不考虑其他条件,逐项指出资料一所列事项是否可能表明存在重大错报风险。如果认为存在重大错报风险,简要说明理由,并说明该风险主要与哪些财务报表项目(仅限于存货、营业收入、营业成本、销售费用、管理费用、财务费用、资产减值损失)的哪些认定相关。将答案直接填人答题区的相应表格内。 (2)针对资料三第(1)至(3)项,假定不考虑其他条件,逐项指出资料三所列内部控制的设计是否存在缺陷。如认为存在缺陷,简要说明理由,将答案直接填入答题区的相应表格内。 (4)针对资料五中所述情况,假定X公司已在财务报表附注中进行了披露,不考虑其他情况,请指出
选项 A注册会计师是否需要在审计报告中进行说明,简要说明原因。如认为需要在审计报告中进行说明,请代为起草相关的段落,指出段落在审计报告中的位置,并写明段落的标题。
答案
解析 (4) A注册会计师可以在审计报告中进行反映。 理由:X公司所在地政府调查X公司勾兑工业酒精等违反食品安全法的行为,截至审计报告日,尚未公布调查结果,说明监管行动的未来结果存在不确定性,属于注册会计师可能认为需要增加强调事项段的情形。 A注册会计师可以在审计报告的意见段后增加“强调事项段”说明资料五中所述情况。起草的强调事项段如下: 我们提醒财务报表使用者关注,如财务报表附注X所述,政府相关部门针对X公司在低档酒中勾兑工业酒精的投诉的专案调查仍在进行中,其结果具有不确定性。本段内容不影响已发表的审计意见。

猜你喜欢

发表评论
更多 网友评论0 条评论)
暂无评论

访问排行

Copyright © 2012-2014 恰考网 Inc. 保留所有权利。 Powered by tikuer.com

页面耗时0.0289秒, 内存占用1.04 MB, Cache:redis,访问数据库17次