阅读以下材料,按要求完成教学设计任务。 材料一我们都知道,自然环境为人类发展提供了空气、阳光、水分、土壤等自然条件。人类生存在自然环境之中,人类赖以生...

作者: tihaiku 人气: - 评论: 0
问题 阅读以下材料,按要求完成教学设计任务。 材料一我们都知道,自然环境为人类发展提供了空气、阳光、水分、土壤等自然条件。人类生存在自然环境之中,人类赖以生存和发展的基本条件都要受其环境的影响。在经济发展的过程中.人口因素突出地表现出其两重性特征:既作为生产者又作为社会物质财富的消费者而存在。当前,世界人口以每分钟增加150人的速度猛增,每年增加约8 000万人,每12年增加约10亿。据预测,1999年世界人口将达到60亿;2010年为70 亿人;2020年达80亿人。不难看出,今天的世界正面临着人口急剧增加的极其严峻的局面。其中,中国的人口数量占世界的1/5。 从人类的发展历史来看,一定数量的人口是其生存和发展的基础。但是。人口增长过快,就必然引起资源的快速消耗问题。世界上的再生资源和非再生资源都是有限的,人们不能过度地向自然界攫取资源,更不能恣意破坏生态平衡和稳定。除此之外,人口增长过快过多,又会成为社会、国家的沉重压力,从而出现社会、政治、经济各方面的问题。 材料二“中国的人口”是湘教版初中地理八年级第一章第三节的内容。针对学生的学习能力和基础而言,在此之前,学生已经学习了中国的疆域、行政区划等方面的基本国情,而且在七年级时已经学习过世界的人口初步知识。自然而然,认识中国的人口现象符合学生的认识逻辑。而且中国的人口增长特点、分布特点等内容是学生对今后学习中国的民族、农业、工业、交通、城市、文化经济建设等人文地理知识的基础和落脚点。 要求: (1)根据以上材料,写出“中国的人口”一课的三维教学目标和教学重难点。(9分) (2)试设计“中国的人口”的教学过程。(15分)
选项
答案
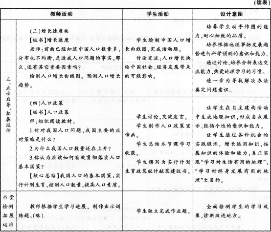
解析 (1)教学目标: ①知识与技能:识记我国人口的数量、地理分布特点、人口政策,理解我国人口增长趋势,理解我国人口问题产生的原因及为此制定的基本国策。 ②过程与方法:通过阅读各类地理图表,运用人口资料计算人口密度和人口自然增长率,绘制人口增长曲线图,阅读人口密度图,分析我国人口分布的特点,获取有用的地理信息。并提出解决我国人口问题的办法,同时逐步养成在日常生活中运用地图的习惯以及计算能力和分析问题的能力、绘制曲线图的能力等,逐步学会自主、合作、探究的地理学习方法。 ③情感、态度与价值观:进行人口国情教育,初步树立正确的人口发展观,形成正确对待人口问题的态度和价值观。 教学重点: 我国人口的增长特点及其分布规律。 教学难点: 理解人口发展要同社会、经济发展相协调,和资源、环境承载量相适应,从而理解中国实行计划生育政策的迫切性和必要性。 (2)教学过程:

相关内容:材料,要求,教学设计,任务,人类,发展,空气,阳光,水分,土壤

猜你喜欢

发表评论
更多 网友评论0 条评论)
暂无评论

访问排行

Copyright © 2012-2014 恰考网 Inc. 保留所有权利。 Powered by tikuer.com

页面耗时0.0371秒, 内存占用1.05 MB, Cache:redis,访问数据库19次