背景 某隧道工程,施工合同采用《建设工程施工合同(示范文本)》,合同约定,吊装机械闲置补偿费600元/台班,单独计算,不进入直接费。经项目监理机构审核...
问题
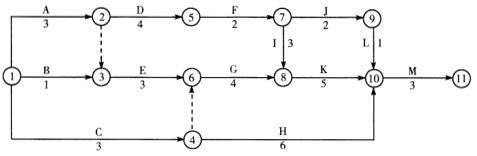
背景
某隧道工程,施工合同采用《建设工程施工合同(示范文本)》,合同约定,吊装机械闲置补偿费600元/台班,单独计算,不进入直接费。经项目监理机构审核批准的施工总进度计划(初始计划)如下图所示(时间单位:月)。
施工过程中发生下列事件:事件一:开工后,建设单位提出工程变更,致使工作E的持续时间延长2个月,吊装机械闲置30台班。事件二:工作E由于业主的要求需要进行工程变更。事件三:在施工过程中,施工单位对隧道进行了监控量测。在监控量测数据的处理中,发现“周边位移一时间曲线”出现了反弯点。
问题:
1.确定初始计划的总工期,并确定关键线路及工作E的总时差。
2.事件一发生后,吊装机械闲置补偿费为多少?工程延期为多少?说明理由。
3.事件二发生后,请简要叙述工作E变更后的价格调整思路。
4.事件三的过程中,针对在监控量测数据的处理中,发现“周边位移一时间曲线”出现了反弯点,请问施工单位该如何处理?
选项
答案
解析
1.总工期为20个月。关键线路为A→D→F→I→K→M(或:①→②→⑤→⑦→⑧→⑩→(11))。工作E的总时差为2个月。
2.吊装机械闲置补偿费:600*30=18000(元)。工程延期为零。理由:建设单位原因造成的费用增加,应给予施工单位补偿。工作E的持续时间延长不影响总工期。
3.已标价工程量清单中有适用于变更工作的子目的,采用该子目的单价;已标价工程量清单中无适用于变更工作的子目、但有类似子目的,可在合理范围内参照类似子目的单价,由监理工程师按合同约定商定或确定变更工作的单价;已标价工程量清单中无适用或类似子目的单价,可在综合考虑承包人在投标时所提供的单价分析表的基础上,由监理人按合同约定商定或确定变更工作的单价。
4.此时应密切监视围岩动态,并加强支护,必要时暂停开挖。
本案例第1问考查的是双代号网络的计算。线路上所有工作的持续时间总和称为该线路的总持续时间。总持续时间最长的线路称为关键线路,关键线路的长度就是网络计划的总工期。总时差(用TFi-j 表示),指一项工作在不影响总工期的前提下所具有的机动时间。用工作的最迟开始时间LSi-j 与最早开始时间ESi-j 之差表示或最迟完成时间与最早完成时间之差表示。由网络计划图知:关键线路为A→D→F→I→K→M(或:①→②→⑤→⑦→⑧→⑩→⑩)。总工期=3+4+2+3+5+3=20(月)。TF3-6 =LS3-6 -ES3-6 =5-3=2(月)。
本案例第2问考查的是工程延期与补偿。(1)开工后,建设单位提出工程变更,致使工作E的持续时间延长2个月,吊装机械闲置30台班,由于合同约定,吊装机械闲置补偿费600元/台班,单独计算,不进入直接费,所以吊装机械闲置补偿费:600*30=18000(元)。(2)工作E的总时差为2个月,故虽然工作E延期2个月,但是不影响总工期,工程延期为零。
本案例第3问考查的是因变更引起的价格调整。根据《公路工程标准施工招标文件》的有关规定,变更工程应根据其完成的数量及相应的单价来办理结算。其中,变更工程的单价原则,其一是约定优先原则,其二是公平合理原则。除专用合同条款另有约定外,因变更引起的价格调整按照如下约定处理:(1)如果取消某项工作,则该项工作的总额价不予支付。(2)已标价工程量清单中有适用于变更工作的子目的,采用该子目的单价。(3)已标价工程量清单中无适用于变更工作的子目、但有类似子目的,可在合理范围内参照类似子目的单价,由监理工程师按合同约定商定或确定变更工作的单价。(4)已标价工程量清单中无适用或类似子目的单价,可在综合考虑承包人在投标时所提供的单价分析表的基础上,由监理人按合同约定商定或确定变更工作的单价。(5)如果本工程的变更指示是因承包人过错、承包人违反合同或承包人责任造成的,则这种违约引起的任何额外费用应由承包人承担。
本案例第4问考查的是隧道量测数据处理与应用。当位移一时间曲线出现反弯点时,则表明围岩和支护已呈不稳定状态,为保证施工安全,此时应密切监视围岩动态,并加强支护,必要时暂停开挖。
相关内容:背景,隧道,工程,施工,合同,建设工程施工合同(示范文本),约定,吊装,机械,补偿费,600元,台班,项目,监理,机构,审核
错误啦!
错误信息
消息: [程序异常] : MISCONF Redis is configured to save RDB snapshots, but it's currently unable to persist to disk. Commands that may modify the data set are disabled, because this instance is configured to report errors during writes if RDB snapshotting fails (stop-writes-on-bgsave-error option). Please check the Redis logs for details about the RDB error.
文件: /twcms/kongphp/cache/cache_redis.class.php
位置: 第 85 行
<?php echo 'KongPHP, Road to Jane.'; ?>