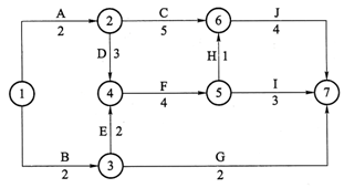
某双代号网络计划如图所示(时间单位:d),则该计划的关键线路是( )。 A、①一②一④一⑤一⑥一⑦ B、①一②一④一⑤一⑦ C、①一③一...

作者: rantiku 人气: - 评论: 0
问题 某双代号网络计划如图所示(时间单位:d),则该计划的关键线路是( )。
选项 A、①一②一④一⑤一⑥一⑦ B、①一②一④一⑤一⑦ C、①一③一④一⑤一⑥一⑦ D、①一③一④一⑤一⑦
答案 A
解析 线路上总的工作持续时间最长的线路为关键线路。

猜你喜欢

发表评论
更多 网友评论0 条评论)
暂无评论

访问排行

Copyright © 2012-2014 恰考网 Inc. 保留所有权利。 Powered by tikuer.com

页面耗时0.0339秒, 内存占用1.03 MB, Cache:redis,访问数据库18次