阅读下列三段材料,根据要求完成任务。 材料一:《义务教育化学课程标准(2011年版)》关于常见的酸和碱的内容标准:了解用酸碱指示剂(酚酞、石蕊)和pH试...

作者: tihaiku 人气: - 评论: 0
问题 阅读下列三段材料,根据要求完成任务。 材料一:《义务教育化学课程标准(2011年版)》关于常见的酸和碱的内容标准:了解用酸碱指示剂(酚酞、石蕊)和pH试纸检验溶液酸碱性的方法:认识常见酸碱的主要性质和用途,知道酸碱的腐蚀性:初步学会常见酸碱溶液的稀释方法。 材料二:某版本教科书中有关“常见的酸和碱”的部分内容如下: 【实验10—1】将8支试管分成两组,每组的4支试管中分别加入少量食醋、石灰水、盐酸和氢氧化钠溶液。向其中一组试管中加入紫色石蕊溶液,向另一组试管中加入无色酚酞溶液,观察现象。 讨论:根据上面的实验现象和说明,试分析这四种物质中,哪些可能是酸溶液,哪些可能是碱溶液? 【活动与探究】 (1)取几种植物的花瓣或果实(如牵牛花、月季花、紫卷心菜等),分别在研钵中捣烂,加入酒精(乙醇与水的体积比为1:1)浸泡: (2)用纱布将浸泡出的汁液过滤或挤出,得到指示剂; (3)试验指示剂在食醋、石灰水、盐酸和氢氧化钠溶液中的颜色变化。 (每小组可以自制1~2种指示剂) 讨论:交流实验结果,比较所制得的指示剂中,哪些在酸或碱溶液中的颜色变化明显? 材料三:教学对象为初中学生,学生已经掌握了一些与酸和碱有关的知识,也具备了一定的实验技能。 要求: (1)谈谈你对该处“常见的酸和碱”的教学价值的认识。 (2)根据上述三段材料,完成“常见的酸和碱”学习内容的教学设计,从教学目标、教学方法和教学过程三个方面叙述。
选项
答案
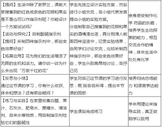
解析 知识点】化学教学设计能力——常见的酸和碱 (1)①从物质系统看,酸和碱是两大物质类别,化学性质丰富,且在生产、生活及科学研究中都有广泛的应用.学生应该对其有所了解。 ②酸和碱是生活中重要的物质,也是重要的工业原料。可利用酸和碱的性质精制产品。保证化学反应的适宜条件等。 ③酸和碱的学习丰富了学生对身边物质的认识,让学生对物质的认识方式从一种物质到一类物质。具有了初步推断物质性质的意识和能力。 (2)一、教学目标 ①知识与技能:认识紫色石蕊、酚酞这两种酸碱指示剂;会用酸碱指示剂检验溶液的酸碱性;能自制酸碱指示剂,并设计和完成有关的实验。 ②过程与方法:通过自制酸碱指示剂及用指示剂检验酸、碱溶液的探究活动,进一步体验科学探究的过程,学会运用实验的方法获取信息,运用比较、归纳、概括等方法对获取的信息进行加工。 ③情感态度与价值观:自制酸碱指示剂。并设计和完成有关的实验。进一步增强对化学现象的探究欲望,培养善于合作、勤于思考的科学精神,逐步树立认识来源于实践的观点。 二、教学方法 实验探究法、讲授法、讨论法。 三、教学过程

相关内容:材料,根据,要求,义务教育化学课程标准(2011年版),内容,标准,酸碱,指示剂,酚酞,石蕊

猜你喜欢

发表评论
更多 网友评论0 条评论)
暂无评论

访问排行

Copyright © 2012-2014 恰考网 Inc. 保留所有权利。 Powered by tikuer.com

页面耗时0.0380秒, 内存占用1.05 MB, Cache:redis,访问数据库20次