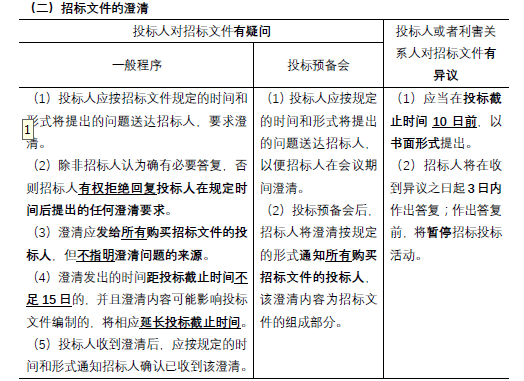
对投标人就招标文件提出的问题,招标人的正确处理方式有()。A.澄清仅发给提出问题的投标人 B.澄清应说明问题的来源 C.距投标截止日期20天前发出澄清...

作者: tihaiku 人气: - 评论: 0
问题 对投标人就招标文件提出的问题,招标人的正确处理方式有()。
选项 A.澄清仅发给提出问题的投标人 B.澄清应说明问题的来源 C.距投标截止日期20天前发出澄清的,延长投标截止日期 D.对于规定时间后提出的澄清请求不予回复
答案 D
解析

相关内容:投标人,招标,文件,问题,方式,来源,截止,日期

猜你喜欢

发表评论
更多 网友评论0 条评论)
暂无评论

访问排行

Copyright © 2012-2014 恰考网 Inc. 保留所有权利。 Powered by tikuer.com

页面耗时0.0577秒, 内存占用1.04 MB, Cache:redis,访问数据库13次