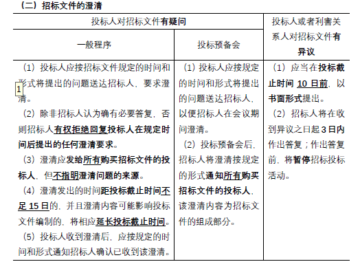
投标人或者利害关系人对招标文件有异议时,下列做法正确的是()。A.应当在投标截止时间10日前提出 B.可以以口头形式提出 C.招标人应当在收到异议之日...

作者: tihaiku 人气: - 评论: 0
问题 投标人或者利害关系人对招标文件有异议时,下列做法正确的是()。
选项 A.应当在投标截止时间10日前提出 B.可以以口头形式提出 C.招标人应当在收到异议之日起5日内作出答复 D.招标人作出答复前,可以不暂停招标投标活动
答案 A
解析

相关内容:投标人,利害,关系人,招标,文件,异议,做法,截止,时间,口头,形式

猜你喜欢

发表评论
更多 网友评论0 条评论)
暂无评论

访问排行

Copyright © 2012-2014 恰考网 Inc. 保留所有权利。 Powered by tikuer.com

页面耗时0.0353秒, 内存占用1.05 MB, Cache:redis,访问数据库18次