建设工程项目材料采购招标过程中采用最低评标价法评标时,可以折算成价格的评审要素有()等。A.材料性能和生产能力 B.运营费用 C.零配件和售后...

作者: tihaiku 人气: - 评论: 0
问题 建设工程项目材料采购招标过程中采用最低评标价法评标时,可以折算成价格的评审要素有()等。
选项 A.材料性能和生产能力 B.运营费用 C.零配件和售后服务 D.企业信誉 E.付款条件
答案 ACE
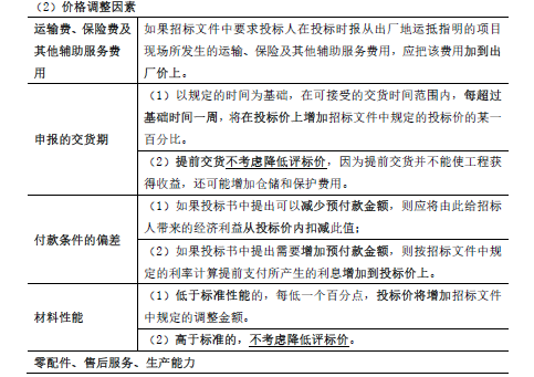
解析 详细评审 (1)评标委员会按招标文件规定的评标价格调整方法进行必要的价格调整,并编制标价比 较表。

相关内容:建设,工程项目,材料,采购招标,标价,价格,评审,性能,运营,费用,零配件

猜你喜欢

发表评论
更多 网友评论0 条评论)
暂无评论

访问排行

Copyright © 2012-2014 恰考网 Inc. 保留所有权利。 Powered by tikuer.com

页面耗时0.0350秒, 内存占用1.05 MB, Cache:redis,访问数据库20次