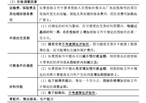
投标书中出现下列()情形的,评标委员会按预定方法换算成相应价格值,增加到投标报价上形成评标价。A.交货期晚于招标文件规定的交货时间 B.可以减少招标...

作者: tihaiku 人气: - 评论: 0
问题 投标书中出现下列()情形的,评标委员会按预定方法换算成相应价格值,增加到投标报价上形成评标价。
选项 A.交货期晚于招标文件规定的交货时间 B.可以减少招标文件说明的预付款金额 C.投标材料性能高于标准 D.交货期早于招标文件规定的交货时间 E.投标材料性能低于标准
答案 AE
解析 详细评审 (1)评标委员会按招标文件规定的评标价格调整方法进行必要的价格调整,并编制标价比 较表。

相关内容:委员会,方法,换算,价格,报价,标价,交货,招标,文件,时间

猜你喜欢

发表评论
更多 网友评论0 条评论)
暂无评论

访问排行

Copyright © 2012-2014 恰考网 Inc. 保留所有权利。 Powered by tikuer.com

页面耗时0.0602秒, 内存占用1.05 MB, Cache:redis,访问数据库19次