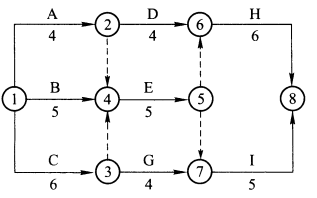
某分部分项工程双代号网络计划如下图所示,其中关键工作有( )。 A.工作B B.工作C C.工作D D.工作E E.工作H

作者: tihaiku 人气: - 评论: 0
问题 某分部分项工程双代号网络计划如下图所示,其中关键工作有( )。
A.工作B
B.工作C C.工作D
D.工作E E.工作H
选项
答案 BDE
解析 计算时间参数确定关键线路为①→③→④→⑤→⑥→⑧,关键工作有C、E、H。所以B、D、E 正确。

相关内容:分部,分项,工程,代号,网络,计划,下图,关键,工作

猜你喜欢

发表评论
更多 网友评论0 条评论)
暂无评论

访问排行

Copyright © 2012-2014 恰考网 Inc. 保留所有权利。 Powered by tikuer.com

页面耗时0.0265秒, 内存占用1.05 MB, Cache:redis,访问数据库19次