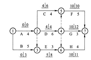
某双代号网络计划如下图所示,已知每项工作的最早开始时间和最迟开始时间,该计划表明( )。 A.工作D 的总时差为零 B.工作H 为关键工作 ...

作者: tihaiku 人气: - 评论: 0
问题 某双代号网络计划如下图所示,已知每项工作的最早开始时间和最迟开始时间,该计划表明( )。
A.工作D 的总时差为零
B.工作H 为关键工作 C.工作E 的自由时差为3 天
D.工作C 的自由时差为2 天 E.工作B 的自由时差为零
选项
答案 ADE
解析 简单的参数计算后可知工作H 的总时差为1,不是关键工作,工作E 的自由时差为2,所以B、C 是错误选项,A、D、E 正确。

相关内容:某双,代号,网络,计划,下图,工作,时间,时差,关键

猜你喜欢

发表评论
更多 网友评论0 条评论)
暂无评论

访问排行

Copyright © 2012-2014 恰考网 Inc. 保留所有权利。 Powered by tikuer.com

页面耗时0.0291秒, 内存占用1.05 MB, Cache:redis,访问数据库18次