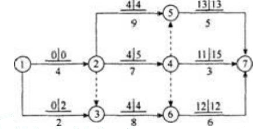
某工程双代号网络计划如下图所示,图中已标明每项工作的最早开始时间和最迟开始时间.该计划表明()。 A.工作1-3的自由时差为2 B.工作2-5为关键工...

作者: tihaiku 人气: - 评论: 0
问题 某工程双代号网络计划如下图所示,图中已标明每项工作的最早开始时间和最迟开始时间.该计划表明()。
选项 A.工作1-3的自由时差为2 B.工作2-5为关键工作 C.工作2-4的自由时差为1 D.工作3-6的总时差为零 E.工作4-7为关键工作
答案 ABD
解析 A√,工作1-3 的自由时差=4-(0+2)=2 B√,工作2-5 的总时差为4-4=0,是关键工作。 C×,工作2-4 的自由时差=11-(4+7)=0≠1 D√,工作3-6 的总时差=4-4=0。 E×,工作4-7 的总时差=15-11=4,不是关键工作。

相关内容:工程,代号,网络,计划,下图,图中,工作,时间,时差,关键

猜你喜欢

发表评论
更多 网友评论0 条评论)
暂无评论

访问排行

Copyright © 2012-2014 恰考网 Inc. 保留所有权利。 Powered by tikuer.com

页面耗时0.0358秒, 内存占用1.04 MB, Cache:redis,访问数据库19次