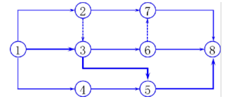
某双代号网络计划如下图(图中粗实线为关键工作),若计划工期等于计算工期,则自由时差一定等于 总时差且不为零的工作有( )。 A.1-2 B.3-5 ...

作者: tihaiku 人气: - 评论: 0
问题 某双代号网络计划如下图(图中粗实线为关键工作),若计划工期等于计算工期,则自由时差一定等于 总时差且不为零的工作有( )。
选项 A.1-2 B.3-5 C.2-7 D.4-5 E.6-8
答案 DE
解析 这道题用闭合线路可以快速准确的确定答案。符号条件只有:工作4-5,工作6-8,工作7-8。工 作1-2,很明显是没有自由时差的,而其总时差=本工作的自由时差+紧后各线路波形线和的最小值。

相关内容:某双,代号,网络,计划,下图,图中,实线,关键,工作,工期,时差

猜你喜欢

发表评论
更多 网友评论0 条评论)
暂无评论

访问排行

Copyright © 2012-2014 恰考网 Inc. 保留所有权利。 Powered by tikuer.com

页面耗时0.0380秒, 内存占用1.04 MB, Cache:redis,访问数据库18次