请按所提供的教材设计1课时的教学简案。 (1)写出一篇规范、完整的课时教学简案。 (2)根据需要选择和处理教材内容。 (3)恰当设定本课...

作者: rantiku 人气: - 评论: 0
问题 请按所提供的教材设计1课时的教学简案。 (1)写出一篇规范、完整的课时教学简案。 (2)根据需要选择和处理教材内容。 (3)恰当设定本课的教学目标,教学重点和难点。 (4)合理地设计学习活动和作业要求。 (5)设计至少三个课堂提问。 (6)对教案中的主要教学环节作出说明。
选项
答案
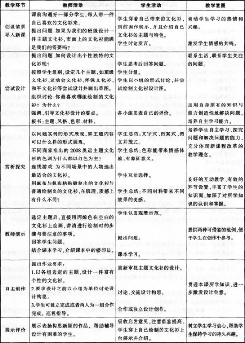
解析 【参考设计】 课题:文化衫的设计制作 教学目标: 知识与技能:了解文化衫的概念和特点及其在生活中的作用。学习文化衫的设计制作方法。能够设计有主题的文化衫。 过程与方法:学会用绘制、粘缝、镂印等方法设计制作一件富有个性的文化衫。 情感、态度和价值观:能对文化衫进行艺术审美评价,在今后的生活中善于发现美、创造美并装点和美化自己的生活。 教学重难点: 重点:文化衫的设计构思和个性化风格的表现。文化衫的制作方法。 难点:找到适合主题的元素、符号和色彩,设计出具有个性的文化衫。 教学反思:

猜你喜欢

发表评论
更多 网友评论0 条评论)
暂无评论

访问排行

Copyright © 2012-2014 恰考网 Inc. 保留所有权利。 Powered by tikuer.com

页面耗时0.0319秒, 内存占用1.03 MB, Cache:redis,访问数据库18次