二、考题解析 【教学过程】 (一)情境导入 曾经有位名人说过:世界上有一个伟大的国家,她的每个字,都是一首优美的诗,一幅美丽的画。这个国家就...

作者: tihaiku 人气: - 评论: 0
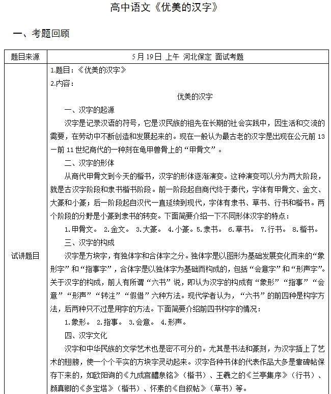
问题 二、考题解析 【教学过程】 (一)情境导入 曾经有位名人说过:世界上有一个伟大的国家,她的每个字,都是一首优美的诗,一幅美丽的画。这个国家就是中国。我国的汉字文化历史悠久,是文明传承至今的重要载体,今天就让我们一起来了解一下神奇有趣的汉字。 (二)以小组为单位展示探究成果 1.汉字的起源 2.汉字的形体 3.汉字的构成 4.汉字的文化 (三)根据课堂所学知识解决语文学习实际中的问题 1.标示出下列成语书写错误汉字,根据汉字构成的有关知识说说错误的原因。 浮想联篇(翩)、损身不恤(殒)、阴谋密计(秘)、以逸代劳(待) 2.我们今天的姓名就包含着很多意义,姓、氏、名、字包含着很重要的信息,联系今天所学知识,初步解读自己名字的意义。试着为自己起一个“字”。 (四)我检测 1.甲骨文距今有________多年的历史,发现单字约________个,具有________特征。 2.汉字发展经历________、________、________、________、________、________、________、________八个阶段。 3.分别举出5个象形、指事、会意字(教材上的除外),并对特点作简要分析。 4.形声字在现代汉语中所占比例在90%以上,整理形声字六种结构方式,填写下表。 位置结构 例字(至少写出3个) 结构位置 上形下声 下形上声 左形右声 右形左声 内形外声 外形内声 5.猜字谜 一点一横长,一撇到南洋,南洋有个人,只有一寸长。(打一字) 百万大军扫白旗,天下无人去对敌。秦王丢了余元帅,大骂将军无马骑。(打四字) 6.情感升华 目前世界掀起了学习汉语的高潮,许多国家都开设了孔子学院,就连中小学也开设汉语课程。作为中国人在感到自豪的同时,更要学好自己的母语——汉语! (五)小结作业 小结:汉字的音、形、意皆具独特魅力,足以让每个接近她的人心旷神怡、浑然忘我。汉字之美,还美在她只对真正爱她、懂她的人撩开自己神秘的面纱,希望大家都能够沉醉在汉字的海洋里不知归路。 作业:请同学们课后找一些汉字,体会汉字丰富的内涵。 【板书设计】 【答辩题目解析】 1.请你把母、情、车、凹、凸这几个字写在黑板上。 2.你这节课的教学目标和重难点是什么?
选项
答案
解析 1、母:竖折/竖弯、横折钩、点、横、点 情:点、点、竖、横、横、竖、横、竖、横折钩、横、横 车:横、撇折、横、竖 凹:竖、横折折/横折弯、竖、横折、横 凸:竖、横、竖、横折折折、横 2、我本课的教学目标是: 1.从整体上了解汉字的演变,积累汉字的起源、形体、构成、文化等知识。 2.收集与整理与汉字有关的传说、书法、字谜、隐语等,探究纠正错别字的方法。 3.了解汉字所承载的中华文化,增强民族自豪感。 教学重难点是: 了解汉字构成知识,解决语文学习实际中的问题。

相关内容:考题,教学,过程,情境,名人,国家,一首,美的

猜你喜欢

发表评论
更多 网友评论0 条评论)
暂无评论

Copyright © 2012-2014 恰考网 Inc. 保留所有权利。 Powered by tikuer.com

页面耗时0.0594秒, 内存占用1.05 MB, Cache:redis,访问数据库20次