二、考题解析 【教学过程】 (一)创设情境,导入新课 人生的组成的苦乐参半的,面对人生中的挫折,有的人一蹶不振,有的人豁然开朗,其实所谓的挫...

作者: tihaiku 人气: - 评论: 0
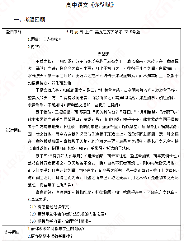
问题 二、考题解析 【教学过程】 (一)创设情境,导入新课 人生的组成的苦乐参半的,面对人生中的挫折,有的人一蹶不振,有的人豁然开朗,其实所谓的挫折痛苦,只是一个人角度的不同。今天我们要学习课文《赤壁赋》的作者苏轼在面对“乌台诗案”的低谷,贬谪黄州的不幸时,夜游赤壁,与友人畅谈人生,让我们一起去看看,在这篇课文当中作者是怎样面对人生不幸的呢? (二)初读课文,以读促悟 1.听录音朗诵,并齐读课文,练习朗诵。 (1)主要注意字词的读音和朗读的节奏并梳理生字词。如:兴:兴起的意思;属:通“嘱”,意思是劝,请; (2)了解句式,如状语后置句泛舟游于赤壁之下。 2.本文主要描写了月夜美好,泛舟江上的所见所感,通过客人吹起箫声的苍凉之感,引起了主客之间对于人生感受的对话,全文既有诗情画意,又有人生哲理,通过小组合作探究的方式,来交流:文章可以分为几个部分,每个部分都讲了什么内容? 第一段:描写夜游赤壁的画面,展示了诗情画意的美好境界。 第二段:作者饮酒放歌,心情欢乐;客人吹箫,倍感悲凉,画面形成鲜明的对比。 第三段:客人感悟人生短促,情绪悲观。 第四段:作者畅谈人生感悟,豁然开朗。 第五段:客人转悲为喜,主客开怀畅谈,兴尽入睡。 (三)研读问题,深入讨论 1.以变化和不变化作为探讨,主要写了哪几个方面?找出表明变化和不变化的词语。 明确:水的变化是逝者如斯,不变是未尝往也;月的变化是盈虚如彼,不变是卒莫消长;人的变化是生老病死,不变的是代代相乘;由物及人,情景交融, 2.文中人物的情感又是如何随着变化? 第一段感受美好的画面,主客二人以喜悦为主,接着客人吹箫,喜悦的感情慢慢被冲淡,感叹到人生短暂,怀古伤今,情绪悲观,接着作者畅谈对人生的感悟,乐观旷达,让客人豁然开朗,最后转悲为喜,兴尽而睡。 3.引导学生再读课文,说一说自己体会到的作者的语言特色和情感。 (1)形象优美,善用修辞。 文章之美在于语言运用之美,文章语言隽永,形象优美。 老师提问:本文语言美在哪里?引导学生使用圈点勾画法,找出一些语句,如在描写客人吹箫的时候中对箫声的描述“其声呜呜然,如怨如慕,如泣如诉,余音袅袅,不绝如缕。舞幽壑之潜蛟,泣孤舟之嫠妇。”继续提问他使用了怎样的修辞手法让你觉得文段优美,使人动容。 学生回答出连用六个比喻,充分的渲染了箫声悲凉,抽象的笛声变得若隐若现,如在眼前,在江上与寒夜中显得更加凄凉动容。 (2)结合本篇文章,谈谈你对作者的人生态度的理解。 教师在黑板上书写“人生、失败、感受”几字,让同学们用黑板上几个关键词进行造句,其中需要包含自己的理解和感受。并提问学生,你认为的失败是什么?失败以后你会怎么做?在今天学完了《赤壁赋》之后,你认为苏轼是一个失败后如何看待自己看待人生的人呢?并随机请同学起来作答,让他们对苏轼进行一个深入的理解,并说出自己和苏轼在面对失败后有何不同。 (四)拓展延伸,小结作业 1.回顾本文的艺术手法,学会运用情景交融的写作手法。 2.整理归纳课文中归纳的实词,把握文章整体的脉络,任选一画面进行拓展描绘。 【答辩题目解析】 1.请你谈谈如何指导学生的朗读? 2.请你谈谈本课教学目标?
选项
答案
解析 1、指导正确的朗读方式其实就是让学生们对《赤壁赋》有总体的理解和感受,因而正确指导朗读步骤是必不可少的。 首先,要为学生打好一定的基础,其中整体的流利和有感情,并且还要在过程当中指导学生读音正确。例如在文段中的更(gēng)酌(zhuó)、肴(yáo)、匏(páo)樽、舳舻(zhú lú)等;读音正确就是要求每个读音的字、韵、调都要读清楚,声母读得短促有力,韵母要读得响亮,音调读得正确到位,音节之间需要界限分明。 其次,轻重与停顿也尤为重要,尤其在文言文当中,文言句较长且文意较难理解,没有正确的断句能力会影响整篇文章的阅读体验,在文章当中我们要注意句子“飘飘乎如遗世独立”,注意虚词处可作停顿;而“哀吾生之须臾”这种意蕴深刻的句子可以重读,注意抑扬顿挫。 最后,还要注重语速与语气语调,朗读的过程中,应当把握文章中重点书写部分,作为文章中的亮点,不能读得过快,而文章整体风格比较洒脱旷达,语气语调应当自然豪迈。 以上是我的全部回答,谢谢考官。 2、在对教材以及学情进行了解过后,我的教学目标从知识与能力、过程与方法、情感态度与价值观三个维度设立,分别是: 1.掌握文章中文言字词,如通假字“属”,状语后置句式如“泛舟游于赤壁之下”;给文章划分段落,明确每个部分的大意。 2.学生通过诵读法、以读促悟法品味艺术手法和语言特点,自主理解与交流合作相结合提高文言文的阅读能力,体会本文中情、景、理交融的写作手法。 3.感受文中逝者如斯的哲学理念,体会作者旷达乐观的人生态度。 以上是我的全部回答,谢谢考官。

相关内容:考题,教学,过程,情境,新课,苦乐,人生,挫折

猜你喜欢

发表评论
更多 网友评论0 条评论)
暂无评论

Copyright © 2012-2014 恰考网 Inc. 保留所有权利。 Powered by tikuer.com

页面耗时0.0446秒, 内存占用1.05 MB, Cache:redis,访问数据库19次