二、考题解析 【教学过程】 (一)导入 “以史为鉴,可以知兴衰”,总结历史的兴亡教训可以补察当今为政的得失。在总结秦亡的教训,针对唐敬宗继位...

作者: tihaiku 人气: - 评论: 0
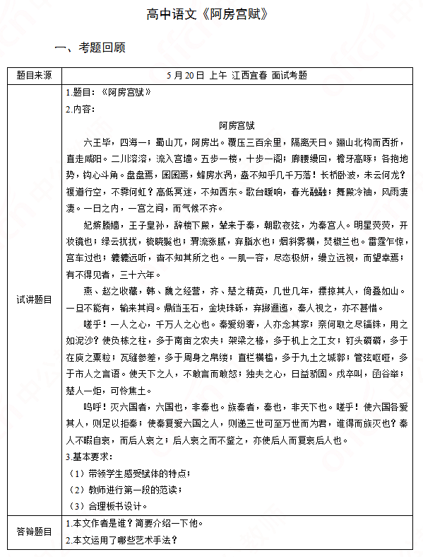
问题 二、考题解析 【教学过程】 (一)导入 “以史为鉴,可以知兴衰”,总结历史的兴亡教训可以补察当今为政的得失。在总结秦亡的教训,针对唐敬宗继位后,广造宫室,天怒人怨的现实,杜牧作《阿房宫赋》以讽时刺世,那么,在这篇赋中,杜牧提出了怎样的观点呢?让我们通过学习来体会。(板书课题) (二)整体感知 1.学生听课文录音,边听,边理解。 2.在课前预习的基础上,投影学生在预习课文时遇到的字词句理解方面的问题,同学讨论,教师强调重点,师生合作共同解决。 (三)深入研读 1.课文内容填充: 读书百遍,其义自现,老师课前把文章读了一遍又一遍,越读文章越短,最后只读成一段文字,我想同学和老师的感受是一样的,请看投影: 阿房之宫,其形可谓( )矣,其制可谓( )矣,宫中之女可谓( )矣,宫中之宝可谓( )矣,其费可谓( )矣,其奢可谓( )矣。其亡可谓( )矣!呜呼!后人哀之而不鉴之,亦可( )矣。 答案:雄、大、众、多、糜、极、速、悲 2.请学生在文中找出“雄、大、众、多、糜、极、速、悲”的具体内容,并朗读这些内容。 杜牧为文,十分重视辞彩的“华赫而庄整”,作者充分利用赋的特长(“赋者,铺也。铺采攡文,体物写志也。”——《文心雕龙·诠赋》),泼墨如云,铺陈渲染描绘阿房宫。请看课文第1、2段。 3.诵读1、2段,感受赋体特点。 (1)这两段文字极力描写阿房宫的宫貌是如此的富丽堂皇,宫人是如此之众多,生活是如此之骄奢糜烂,齐读,CAI教学媒体展示音(配乐《汉宫秋月》)像。 思考:这两段文字在语言表达上有什么特点?(或找出自己认为好的句段并说明理由) 例如: 品析“六王毕,四海一,蜀山兀,阿房出”; 品析“长桥卧波,未云何龙?复道行空,不何虹”; 品析“明星荧荧,开妆镜也;绿云扰扰,梳晓鬟也;渭流涨腻,弃脂水也;烟斜雾横,焚椒兰也” 学生讨论,七嘴八舌地补充,教师适当点拨。 配乐《汉宫秋月》(二胡) 《过秦论》《六国论》《阿房宫赋》比较分析,理解作者写作意图。 4.(1)比较《过秦论》/《阿房宫赋》对秦亡原因的见解。 启发思考:同样是借秦讽时,贾谊在《过秦论》中指出秦亡的原因是“仁义不施而攻守之势异也。”同样,杜牧对秦灭亡也作了深层思考,他提出的见解是——? “灭六果者,六国也,非秦也;族秦者,秦也,非天下也。” 思考:为什么说“灭六国者,六国也,非秦也”呢?——“六国破灭,非兵不利,战不善,弊在赂秦。”(苏洵《六国论》) 那么为什么说“族秦者,秦也,非天下也”呢?我们一起学习第3、4段。 从这里,我们看到“多行不义必自毙”!这是历史的辩证法。杜文以阿房宫作为切入口,在杜牧笔下,阿房宫成了秦皇骄奢的见证,封建独裁的象征,秦朝灭亡的标志。(板书) (2)比较阅读:《阿房宫赋》末段/《六国论》末段(课堂练习,附后)根据同学们反馈的情况再作评析。 (三)巩固提高 仿照下面的排比句的形式,以“啊,老师!”开头,写一个句式相同的句子。(不超过60字) 出示投影:(学生讨论,老师点拨) 啊,黄河!有了你乳汁的浇灌,这贫瘠的土地,才有了青山绿水,才有了茅屋、鸡鸣、老牛的蹄印和孩子的嬉戏绘织而成的田园风光,才有了那神奇而灿烂的文化。 (四)小结作业 尝试背诵这篇文章。 【答辩题目解析】 1.本文作者是谁?简要介绍一下他。 2.本文运用了哪些艺术手法?
选项
答案
解析 杜牧(803-853),唐代诗人。字牧之,京兆万年(今陕西西安)人,宰相杜佑之孙。公元828年(太和二年)进士,曾为江西观察使、宣歙观察使沈传师和淮南节度使牛僧孺的幕僚,历任监察御史,黄州、池州、睦州刺史,后入为司勋员外郎,官终中书舍人。以济世之才自负。诗文中多指陈时政之作。写景抒情的小诗,多清丽生动。人谓之小杜,和李商隐合称1、“小李杜”,以别于李白与杜甫。有《樊川文集》二十卷传世。 2、(一)想象、比喻与夸张 阿房宫毁于战火,其形制如何,早已无人能够说清,《史记·秦始皇本纪》的记载(见“有关资料”霍松林的《〈阿房宫赋〉鉴赏》引文)也不很详。这给写“阿房宫”造成了困难,但却给作者留下了驰骋想象的空间。可以说,杜牧在这篇赋中艺术地再造了阿房宫。无论是对楼阁廊檐的工笔细刻,还是对长桥复道的泼墨挥洒,都是出自想象。 (二)描写、铺排与议论 从整体结构来看,此赋前两段以描写为主,后两段以议论为主。前面的描写是为后面的议论作铺垫的。但是,无论描写还是议论,都大量采用了铺排的手法,叙事言情,极尽其致,气势夺人,令人耳目一新。描写中铺排的例子,如“明星荧荧,开妆镜也”一段;议论中铺排的例子,如结尾一段的正反述说。这固然是赋体的传统写法,但值得称道的是杜牧没有像编类书一样堆砌相同词语,而是写得不繁缛冗杂,恰到好处。 (三)骈句散行,错落有致 此赋发挥了骈文的某些长处,如铺排、对偶、押韵等,但也大量使用单句散行,增强表现力。如在用了“五步一楼,十步一阁;廊腰缦回,檐牙高啄;各抱地势,钩心斗角”六个四字句后,接以“盘盘焉,焉,蜂房水涡,矗不知其几千万落”一个散行的长句。这样,句子整散结合,长短不拘,节奏鲜明,更富于表现力。

相关内容:考题,教学,过程,兴衰,历史,兴亡,教训,补察,得失,秦亡,唐敬宗

猜你喜欢

发表评论
更多 网友评论0 条评论)
暂无评论

Copyright © 2012-2014 恰考网 Inc. 保留所有权利。 Powered by tikuer.com

页面耗时0.0675秒, 内存占用1.06 MB, Cache:redis,访问数据库20次