小学信息技术《浏览器》 二、考题解析 【教学过程】 (一)导入新课 如今网络已经与我们的生活息息相关,上网是一个非常流行的话题,要...

作者: tihaiku 人气: - 评论: 0
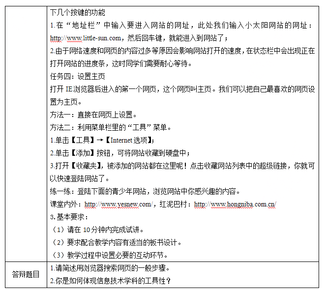
问题 小学信息技术《浏览器》 二、考题解析 【教学过程】 (一)导入新课 如今网络已经与我们的生活息息相关,上网是一个非常流行的话题,要想高效地浏览网页,我们还要学会巧用浏览器。 教师:今天我们就来学习如何使用浏览器。 ——引入新课——浏览器。 (二)新知探究 教师先介绍浏览器是一种可以显示网页内容,并让人们与这些内容有互动的软件。不仅可以玩小游戏,还可以通过浏览器上网查找信息。通常人们使用Windows操作系统自带的Internet Explorer浏览器,简称IE浏览器。 任务一:启动IE浏览器 引导学生根据教材上的操作步骤,找到IE浏览器并启动。根据学生的操作教师给出评价并进行总结启动IE浏览器的三种方法: 1.单击【开始】按钮,在【所有程序】中找到【Internet Explore】选项,打开“Internet Explore”窗口。 2.在桌面双击IE浏览器图标,打开“Internet Explore”窗口。 3.在快速启动栏单击IE浏览器图标,打开“Internet Explore”窗口。 任务二:认识IE浏览器窗口 引导学生在打开的浏览器窗口进一步认识浏览器界面,教师介绍浏览器窗口组成,具体包括: ①标题栏 ②地址栏 ③菜单栏 ④浏览器选项卡 ⑤新选项卡按钮 ⑥收藏夹工具条栏 ⑦工具栏 ⑧滚动条 ⑨状态栏 任务三:进入你喜欢的网站 引导学生在“地址栏”中输入要进入网站的网址。在此处输入小太阳网站的网址:http://www.little-sun.com,然后按回车键,就能进入到网站。 练一练:进入网站后可以浏览文字、图片及自己想要了解的内容。 任务四:设置主页 教师介绍打开IE浏览器后进入的第一个网页,叫作主页。引导学生按照如下步骤把自己最喜欢的网页设置为主页。 1.单击【工具】→【Internet选项】; 2.单击【添加】按钮,可将网址收藏到硬盘中; 3.打开【收藏夹】,点击收藏网站列表中的超级链接,就可以快速登陆网站了。 引导学生探究:除了这个方法外,还有没有其他办法设置主页? 预设回答:直接在网页上进行设置。 (三)巩固提高 任务五:动手动脑 登陆下面的青少年网站,浏览网站中你感兴趣的内容。 课堂内外:http://www.yesnew.com/,红泥巴村:http://www.hongniba.com.cn/ (四)小结作业 1.老师以提问方式引导学生一起简单回顾本节课所学知识点。 2.请学生课后通过浏览器搜集名人励志故事的网站,下节课与同学们分享。 【答辩题目解析】 1.请简述用浏览器搜索网页的一般步骤。 2.你是如何体现信息技术学科的工具性?
选项
答案
解析 1、第一步:打开IE浏览器,输入网址,如:http://www.baidu.com,进入网站。 第二步:选定搜索信息的类型,如:新闻、网页、贴吧、知道等。 第三步:在“搜索框”中输入要找的信息。根据信息内容输入你要找的信息的关键词,然后点击搜索按钮。 第四步:在出现的网站列表中选择一个,单击开始访问。 2、本课的开始是运用文本框制作班级成果展示的板报,通过对于文本框的设置,展现了班级的成果;最后的巩固提高环节通过文本框结合语文古诗的例子,体现了信息技术可以为其他学科进行服务的特点,以上两点体现了学科的工具性。

相关内容:小学,信息技术,浏览器,考题,教学,过程,新课,网络,生活,上网,话题

猜你喜欢

发表评论
更多 网友评论0 条评论)
暂无评论

Copyright © 2012-2014 恰考网 Inc. 保留所有权利。 Powered by tikuer.com

页面耗时0.0392秒, 内存占用1.05 MB, Cache:redis,访问数据库20次