二、考题解析 【教学过程】 (一)导入新课 教师在课堂开始之前向学生们询问:“在你们每个人的家里都有哪些房间?这些房间平时都用来做什么呢...

作者: tihaiku 人气: - 评论: 0
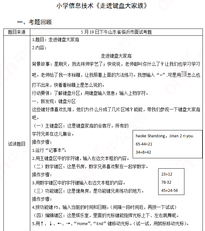
问题 二、考题解析 【教学过程】 (一)导入新课 教师在课堂开始之前向学生们询问:“在你们每个人的家里都有哪些房间?这些房间平时都用来做什么呢?”学生回答之后继续追问:“那在你们的大家庭里都有哪些家庭成员?”学生回答之后给予鼓励,“其实在我们的电脑组建里,也有一个大家庭,他们的家分四块,有的面积大,有的面积小;有的成员多,有的成员少。大家猜猜谜底是什么?”从而进入新课——走进键盘大家庭。 (二)新知探究 任务一:键盘分区。 带着导入中提出的“家庭分四块”,请学生触摸键盘并结合教材,初步了解四块区域是怎么分的,并且请一位学生上来给大家指认一下。 学生初步了解后,教师在课件中展示分区的图片,并给出各个区域的名称:主键盘区、数字键区、功能键区、编辑键区。同桌两人为一组,互相指着自己的键盘说说四个分区的位置和名称。之后打开“记事本”,分别键入四个键盘分区内不同的内容,自主探究学习四个分区键不同的功能。 任务二:Shift键的使用方法。 教师先提出问题:“请同学们在记事本上输入‘+’,大家试试看,有没有碰到什么困难?” 学生尝试后表示无法输入‘+’,此时教师请同学们观察键盘上的‘+’有什么特点?学生观察后发现键面上有两行字符,教师总结:“我们把键面上带有两行字符的键成为双字符键,上面的字符成为上档字符,下面的字符成为下档字符,先按下Shift键,再按双字符键,输入的就是上档字符。” 之后出示一组字符,请学生们在按住shift键和松开shift键两种情况下对比其不同。 任务三:Backspace和Delete的区别 教师再次提出问题:将光标移到两个字符的中间,试一试Backspace和Delete键有什么相同点和不同点? 学生操作之后得出结论:Backspace删除的是光标之前的字符,Delete删除的是光标之后的字符。 (三)巩固提高 运行“记事本”。几组字符,比一比,看谁输入得快。 (1)wo you 2 zhi caise qianbi。 (2)38+17=55,38*17=646,38-17=21。 (3)Xianzai de shijian shi (按F5键)。 (四)小结作业 1.老师以提问方式引导学生一起简单回顾本节课所学知识点。 2.请学生熟悉键盘并学习拼音打字法。 【设计板书】 三、答辩题目及解析 1.请列举几个Shift键的功能? 2.你认为小学生应该如何正确使用信息技术?
选项
答案
解析 1、1.在编辑文本时,按住不放,可输入大写字母; 2.需要输入标点符号时,按住,再按键盘上对应的符号,即可输入; 3.shift+键盘的方向键,可选定文本; 4.在删除文件时,按住shift键,回收站不可找回; 5.在选定文件时,按住shift键,可连续选择多个。 2、1.培养良好的信息意识; 2.积极主动的学习和使用现代信息技术,提高信息处理能力; 3.养成健康使用信息技术的习惯; 4.遵守信息法规。

相关内容:考题,教学,过程,新课,教师,课堂,学生,家里,房间,平时

猜你喜欢

发表评论
更多 网友评论0 条评论)
暂无评论

Copyright © 2012-2014 恰考网 Inc. 保留所有权利。 Powered by tikuer.com

页面耗时0.0461秒, 内存占用1.05 MB, Cache:redis,访问数据库19次