下列地铁基坑围护结构中,刚度大的有( )。A.钢板桩 B.板式钢管桩 C.灌注桩 D.地下连续墙 E.SMW工法桩

作者: tihaiku 人气: - 评论: 0
问题 下列地铁基坑围护结构中,刚度大的有( )。
选项 A.钢板桩 B.板式钢管桩 C.灌注桩 D.地下连续墙 E.SMW工法桩
答案 CD
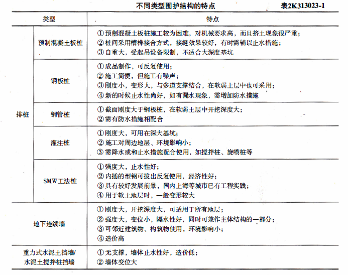
解析 教材P97页 表2K313023-1中钢板桩刚度小,变形大,与多道支撑结合,在软弱土层中也可采用;板式钢管桩截面刚度大于钢板桩,在软弱土层中开挖深度可大;灌注桩刚度大,可用在深大基坑;地下连续墙刚度大,开挖深度大,可适用于所有地层,SMW工法桩强度大,止水性好。

相关内容:地铁,基坑,结构,刚度,钢板,管桩,灌注桩,地下,工法

猜你喜欢

发表评论
更多 网友评论0 条评论)
暂无评论

Copyright © 2012-2014 恰考网 Inc. 保留所有权利。 Powered by tikuer.com

页面耗时0.0268秒, 内存占用1.04 MB, Cache:redis,访问数据库18次